WARNING:
JavaScript is turned OFF. None of the links on this concept map will
work until it is reactivated.
If you need help turning JavaScript On, click here.
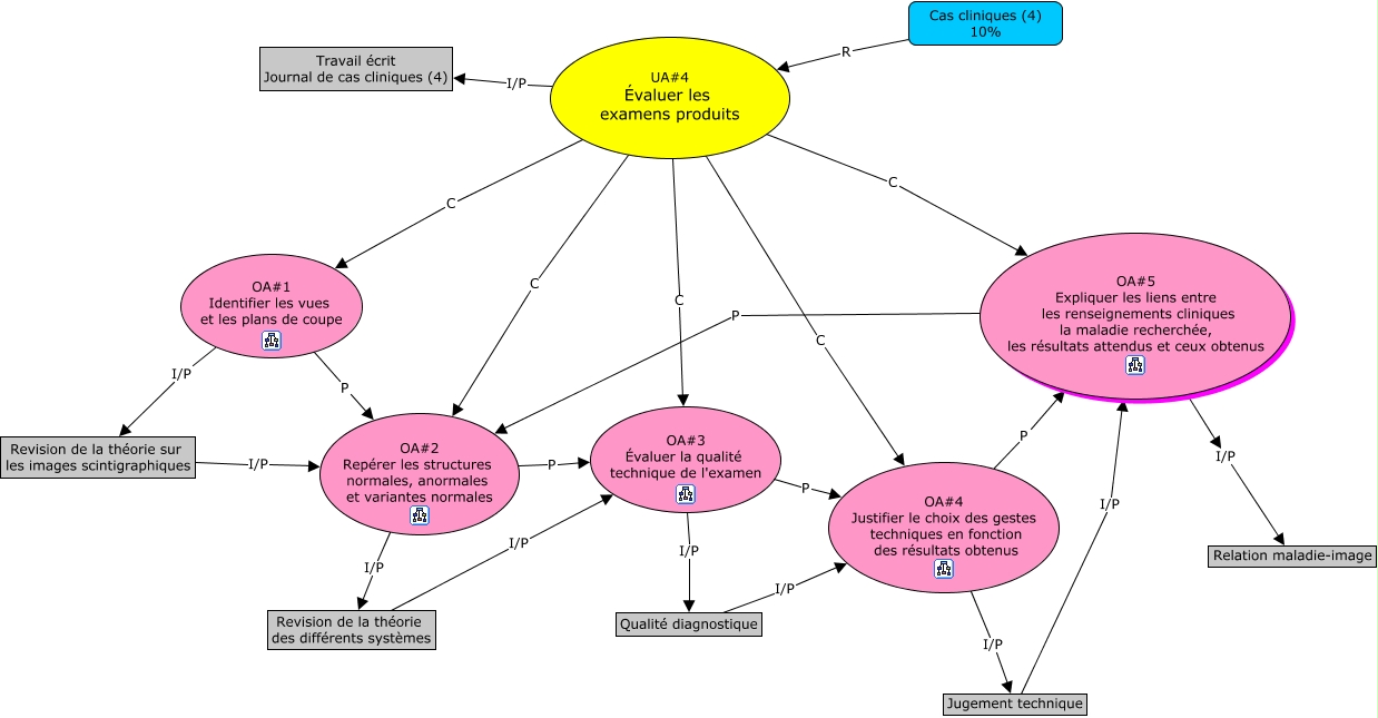
Cette carte de concepts créée avec IHMC CmapTools traite de: UA4, OA#2 Repérer les structures normales, anormales et variantes normales P OA#3 Évaluer la qualité technique de l'examen, OA#4 Justifier le choix des gestes techniques en fonction des résultats obtenus I/P Jugement technique, UA#4 Évaluer les examens produits C OA#4 Justifier le choix des gestes techniques en fonction des résultats obtenus, OA#4 Justifier le choix des gestes techniques en fonction des résultats obtenus P OA#5 Expliquer les liens entre les renseignements cliniques la maladie recherchée, les résultats attendus et ceux obtenus, UA#4 Évaluer les examens produits C OA#1 Identifier les vues et les plans de coupe, Jugement technique I/P OA#5 Expliquer les liens entre les renseignements cliniques la maladie recherchée, les résultats attendus et ceux obtenus, OA#2 Repérer les structures normales, anormales et variantes normales I/P Revision de la théorie des différents systèmes, OA#3 Évaluer la qualité technique de l'examen I/P Qualité diagnostique, OA#1 Identifier les vues et les plans de coupe I/P Revision de la théorie sur les images scintigraphiques, Revision de la théorie sur les images scintigraphiques I/P OA#2 Repérer les structures normales, anormales et variantes normales, UA#4 Évaluer les examens produits C OA#3 Évaluer la qualité technique de l'examen, OA#3 Évaluer la qualité technique de l'examen P OA#4 Justifier le choix des gestes techniques en fonction des résultats obtenus, OA#5 Expliquer les liens entre les renseignements cliniques la maladie recherchée, les résultats attendus et ceux obtenus I/P Relation maladie-image, UA#4 Évaluer les examens produits C OA#5 Expliquer les liens entre les renseignements cliniques la maladie recherchée, les résultats attendus et ceux obtenus, UA#4 Évaluer les examens produits I/P Travail écrit Journal de cas cliniques (4), Cas cliniques (4) 10% R UA#4 Évaluer les examens produits, Revision de la théorie des différents systèmes I/P OA#3 Évaluer la qualité technique de l'examen, OA#5 Expliquer les liens entre les renseignements cliniques la maladie recherchée, les résultats attendus et ceux obtenus P OA#2 Repérer les structures normales, anormales et variantes normales, OA#1 Identifier les vues et les plans de coupe P OA#2 Repérer les structures normales, anormales et variantes normales, UA#4 Évaluer les examens produits C OA#2 Repérer les structures normales, anormales et variantes normales