WARNING:
JavaScript is turned OFF. None of the links on this concept map will
work until it is reactivated.
If you need help turning JavaScript On, click here.
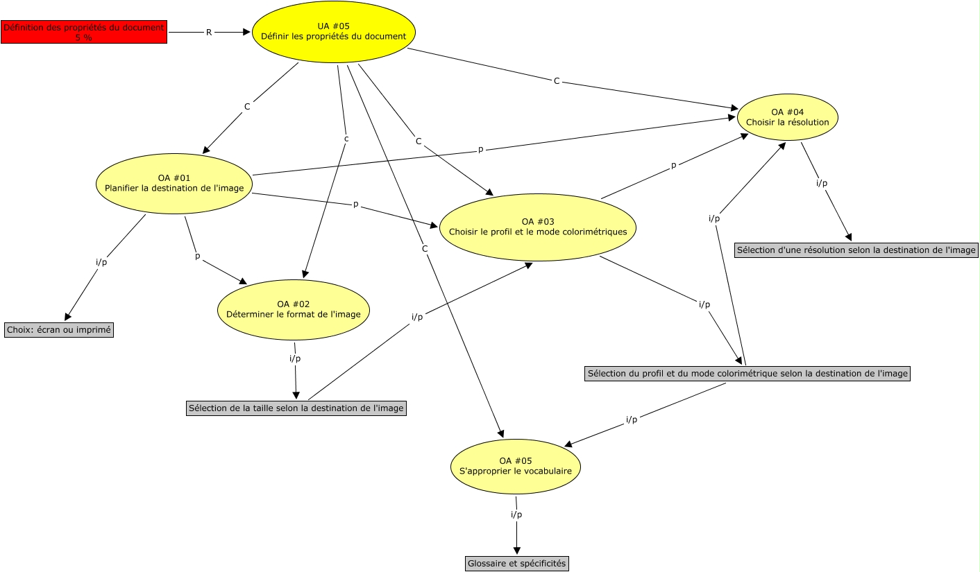
Cette carte de concepts créée avec IHMC CmapTools traite de: UA_05, Sélection du profil et du mode colorimétrique selon la destination de l'image i/p OA #05 S'approprier le vocabulaire, UA #05 Définir les propriétés du document c OA #02 Déterminer le format de l'image, OA #01 Planifier la destination de l'image p OA #02 Déterminer le format de l'image, OA #04 Choisir la résolution i/p Sélection d'une résolution selon la destination de l'image, Sélection du profil et du mode colorimétrique selon la destination de l'image i/p OA #04 Choisir la résolution, OA #02 Déterminer le format de l'image i/p Sélection de la taille selon la destination de l'image, OA #01 Planifier la destination de l'image i/p Choix: écran ou imprimé, Sélection de la taille selon la destination de l'image i/p OA #03 Choisir le profil et le mode colorimétriques, UA #05 Définir les propriétés du document C OA #03 Choisir le profil et le mode colorimétriques, OA #05 S'approprier le vocabulaire i/p Glossaire et spécificités, UA #05 Définir les propriétés du document C OA #04 Choisir la résolution, UA #05 Définir les propriétés du document C OA #01 Planifier la destination de l'image, OA #01 Planifier la destination de l'image p OA #04 Choisir la résolution, OA #01 Planifier la destination de l'image p OA #03 Choisir le profil et le mode colorimétriques, UA #05 Définir les propriétés du document C OA #05 S'approprier le vocabulaire, OA #03 Choisir le profil et le mode colorimétriques i/p Sélection du profil et du mode colorimétrique selon la destination de l'image, OA #03 Choisir le profil et le mode colorimétriques p OA #04 Choisir la résolution, Définition des propriétés du document 5 % R UA #05 Définir les propriétés du document