WARNING:
JavaScript is turned OFF. None of the links on this concept map will
work until it is reactivated.
If you need help turning JavaScript On, click here.
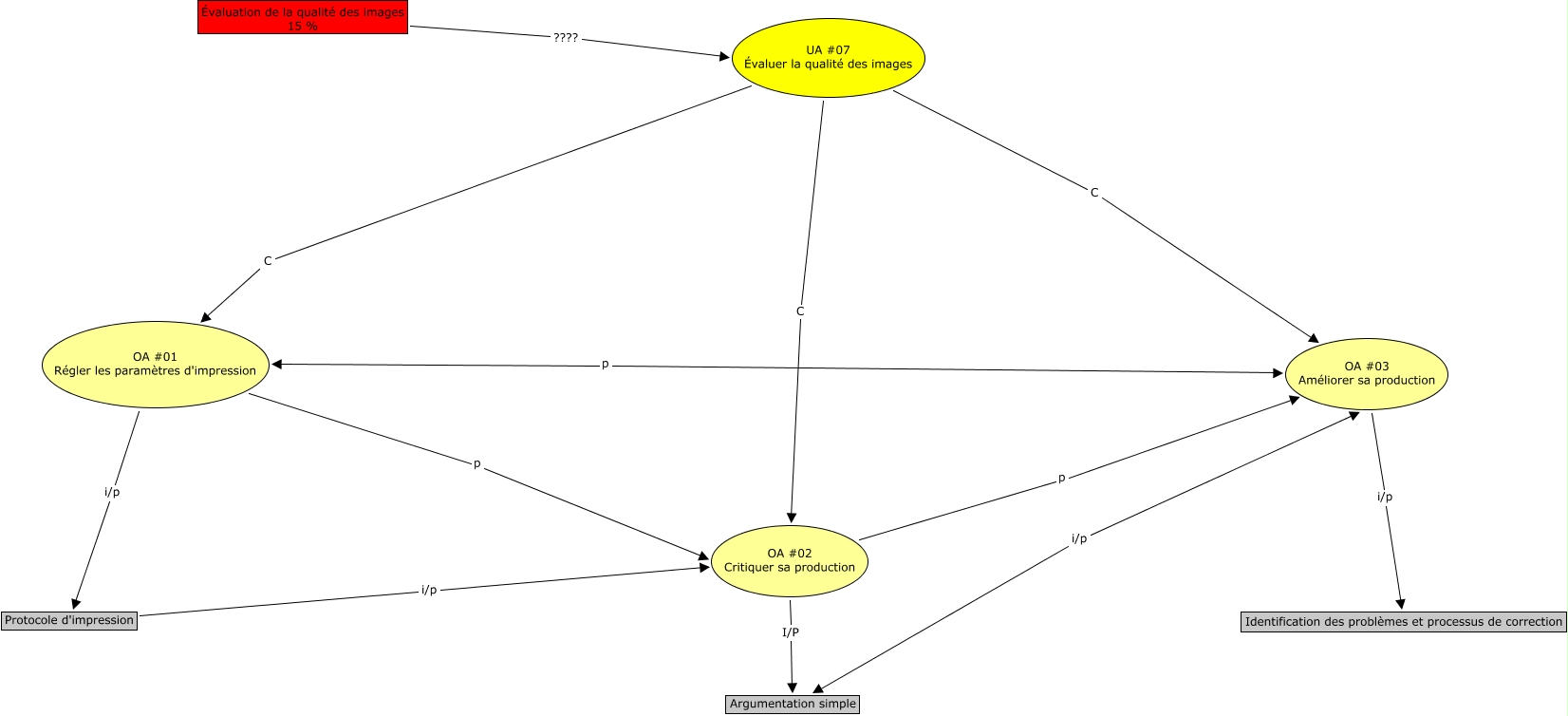
Cette carte de concepts créée avec IHMC CmapTools traite de: UA_07, OA #03 Améliorer sa production i/p Identification des problèmes et processus de correction, UA #07 Évaluer la qualité des images C OA #01 Régler les paramètres d'impression, OA #02 Critiquer sa production I/P Argumentation simple, UA #07 Évaluer la qualité des images C OA #03 Améliorer sa production, OA #01 Régler les paramètres d'impression p OA #02 Critiquer sa production, Évaluation de la qualité des images 15 % ???? UA #07 Évaluer la qualité des images, OA #02 Critiquer sa production p OA #03 Améliorer sa production, UA #07 Évaluer la qualité des images C OA #02 Critiquer sa production, OA #01 Régler les paramètres d'impression i/p Protocole d'impression, Protocole d'impression i/p OA #02 Critiquer sa production