WARNING:
JavaScript is turned OFF. None of the links on this concept map will
work until it is reactivated.
If you need help turning JavaScript On, click here.
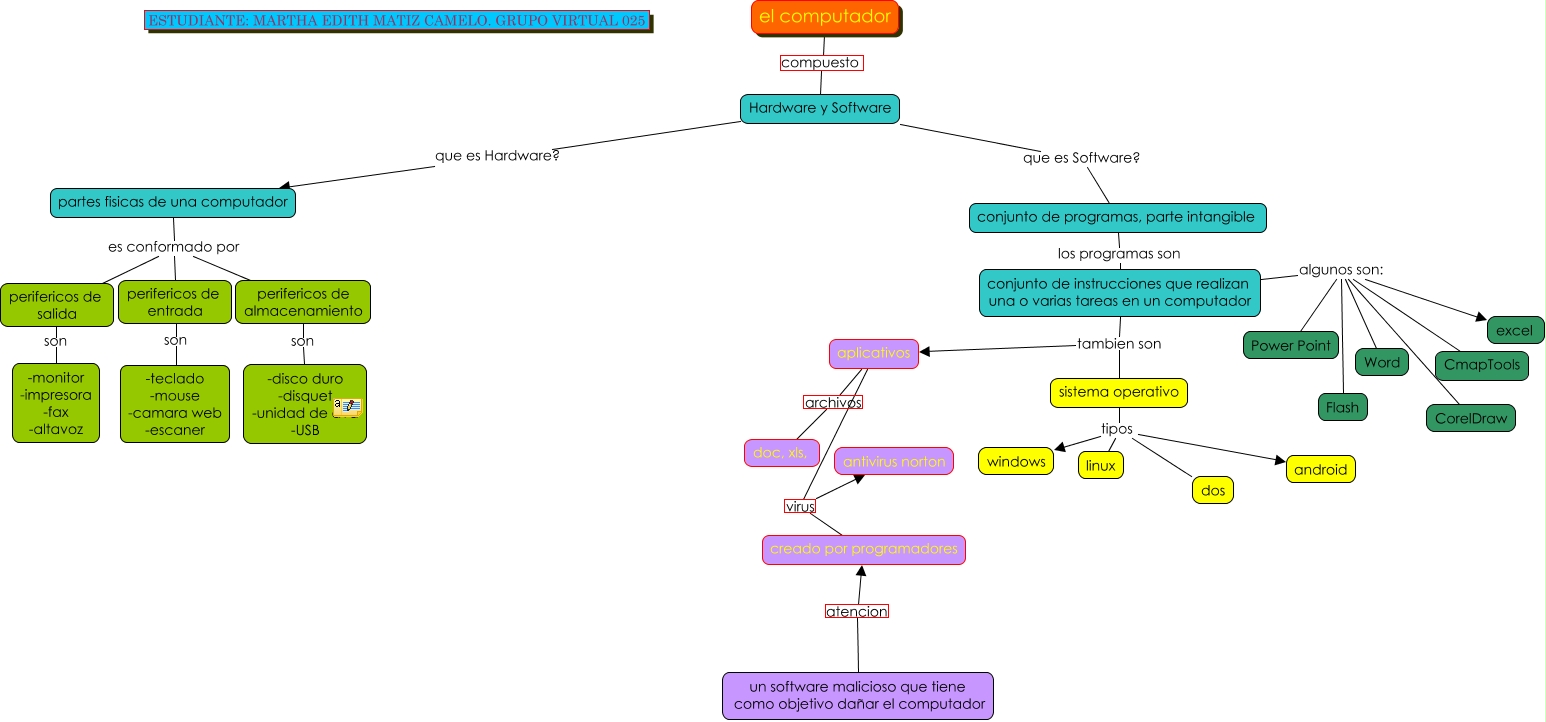
Este Cmap, tiene información relacionada con: tarea, sistema operativo tipos linux, conjunto de instrucciones que realizan una o varias tareas en un computador algunos son: CorelDraw, sistema operativo tipos windows, conjunto de instrucciones que realizan una o varias tareas en un computador tambien son aplicativos, conjunto de instrucciones que realizan una o varias tareas en un computador algunos son: CmapTools, el computador compuesto Hardware y Software, conjunto de instrucciones que realizan una o varias tareas en un computador algunos son: Word, un software malicioso que tiene como objetivo dañar el computador atencion creado por programadores, sistema operativo tipos android, partes fisicas de una computador es conformado por perifericos de entrada, partes fisicas de una computador es conformado por perifericos de almacenamiento, sistema operativo tipos dos, conjunto de instrucciones que realizan una o varias tareas en un computador algunos son: Power Point, perifericos de almacenamiento son -disco duro -disquet -unidad de dvd -USB, Hardware y Software que es Software? conjunto de programas, parte intangible, conjunto de instrucciones que realizan una o varias tareas en un computador algunos son: Flash, aplicativos archivos doc, xls,, conjunto de instrucciones que realizan una o varias tareas en un computador algunos son: excel, perifericos de salida son -monitor -impresora -fax -altavoz, Hardware y Software que es Hardware? partes fisicas de una computador