WARNING:
JavaScript is turned OFF. None of the links on this concept map will
work until it is reactivated.
If you need help turning JavaScript On, click here.
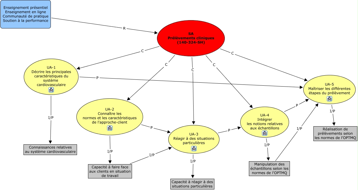
Cette carte de concepts créée avec IHMC CmapTools traite de: SA, Capacité à faire face aux clients en situation de travail I/P UA-3 Réagir à des situations particulières, UA-2 Connaître les normes et les caractéristiques de l'approche-client I/P Capacité à faire face aux clients en situation de travail, SA Prélèvements cliniques (140-324-SH) C UA-3 Réagir à des situations particulières, UA-2 Connaître les normes et les caractéristiques de l'approche-client P UA-3 Réagir à des situations particulières, UA-5 Maîtriser les différentes étapes du prélèvement I/P Réalisation de prélèvements selon les normes de l'OPTMQ, UA-4 Intégrer les notions relatives aux échantillons I/P Manipulation des échantillons selon les normes de l'OPTMQ, UA-4 Intégrer les notions relatives aux échantillons P UA-5 Maîtriser les différentes étapes du prélèvement, SA Prélèvements cliniques (140-324-SH) C UA-1 Décrire les principales caractéristiques du système cardiovasculaire, Enseignement présentiel Enseignement en ligne Communauté de pratique Soutien à la performance R SA Prélèvements cliniques (140-324-SH), UA-1 Décrire les principales caractéristiques du système cardiovasculaire P UA-5 Maîtriser les différentes étapes du prélèvement, SA Prélèvements cliniques (140-324-SH) C UA-4 Intégrer les notions relatives aux échantillons, UA-1 Décrire les principales caractéristiques du système cardiovasculaire I/P Connaissances relatives au système cardiovasculaire, SA Prélèvements cliniques (140-324-SH) C UA-5 Maîtriser les différentes étapes du prélèvement, Manipulation des échantillons selon les normes de l'OPTMQ I/P UA-5 Maîtriser les différentes étapes du prélèvement, SA Prélèvements cliniques (140-324-SH) C UA-2 Connaître les normes et les caractéristiques de l'approche-client, UA-3 Réagir à des situations particulières I/P Capacité à réagir à des situations particulières, UA-3 Réagir à des situations particulières P UA-4 Intégrer les notions relatives aux échantillons