WARNING:
JavaScript is turned OFF. None of the links on this concept map will
work until it is reactivated.
If you need help turning JavaScript On, click here.
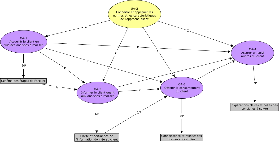
Cette carte de concepts créée avec IHMC CmapTools traite de: UA-2, OA-3 Obtenir le consentement du client P OA-4 Assurer un suivi auprès du client, OA-2 Informer le client quant aux analyses à réaliser P OA-4 Assurer un suivi auprès du client, OA-1 Accueillir le client en vue des analyses à réaliser P OA-3 Obtenir le consentement du client, OA-2 Informer le client quant aux analyses à réaliser P OA-3 Obtenir le consentement du client, Schéma des étapes de l'accueil I/P OA-2 Informer le client quant aux analyses à réaliser, UA-2 Connaître et appliquer les normes et les caractéristiques de l'approche-client C OA-2 Informer le client quant aux analyses à réaliser, UA-2 Connaître et appliquer les normes et les caractéristiques de l'approche-client C OA-1 Accueillir le client en vue des analyses à réaliser, UA-2 Connaître et appliquer les normes et les caractéristiques de l'approche-client C OA-3 Obtenir le consentement du client, OA-3 Obtenir le consentement du client I/P Connaissance et respect des normes concernées, OA-2 Informer le client quant aux analyses à réaliser I/P Clarté et pertinence de l'information donnée au client, OA-1 Accueillir le client en vue des analyses à réaliser P OA-4 Assurer un suivi auprès du client, UA-2 Connaître et appliquer les normes et les caractéristiques de l'approche-client C OA-4 Assurer un suivi auprès du client, Clarté et pertinence de l'information donnée au client I/P OA-3 Obtenir le consentement du client, OA-1 Accueillir le client en vue des analyses à réaliser P OA-2 Informer le client quant aux analyses à réaliser, OA-1 Accueillir le client en vue des analyses à réaliser I/P Schéma des étapes de l'accueil, OA-4 Assurer un suivi auprès du client I/P Explications claires et polies des consignes à suivre