WARNING:
JavaScript is turned OFF. None of the links on this concept map will
work until it is reactivated.
If you need help turning JavaScript On, click here.
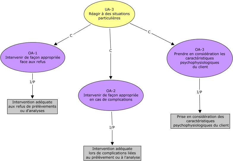
Cette carte de concepts créée avec IHMC CmapTools traite de: UA-3, OA-3 Prendre en considération les caractéristiques psychophysiologiques du client I/P Prise en considération des caractéristiques psychophysiologiques du client, OA-1 Intervenir de façon appropriée face aux refus I/P Intervention adéquate aux refus de prélèvements ou d'analyses, OA-2 Intervenir de façon appropriée en cas de complications I/P Intervention adéquate lors de complications liées au prélèvement ou à l'analyse, UA-3 Réagir à des situations particulières C OA-1 Intervenir de façon appropriée face aux refus, UA-3 Réagir à des situations particulières C OA-3 Prendre en considération les caractéristiques psychophysiologiques du client, UA-3 Réagir à des situations particulières C OA-2 Intervenir de façon appropriée en cas de complications