WARNING:
JavaScript is turned OFF. None of the links on this concept map will
work until it is reactivated.
If you need help turning JavaScript On, click here.
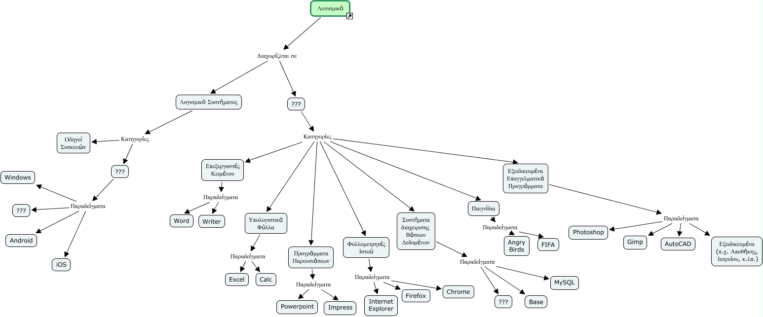
This Concept Map, created with IHMC CmapTools, has information related to: software, Συστήματα Διαχειρισης Βάσεων Δεδομένων Παραδείγματα Base, Υπολογιστικά Φύλλα Παραδείγματα Excel, ??? Παραδείγματα iOS, Φυλλομετρητές Ιστού Παραδείγματα Chrome, ??? Κατηγορίες Εξειδικευμένα Επαγγελματικά Προγράμματα, ??? Κατηγορίες Υπολογιστικά Φύλλα, Επεξεργαστές Κειμένου Παραδείγματα Writer, ??? Κατηγορίες Παιγνίδια, Λογισμικό Συστήματος Κατηγορίες Οδηγοί Συσκευών, ??? Κατηγορίες Φυλλομετρητές Ιστού, Φυλλομετρητές Ιστού Παραδείγματα Firefox, Επεξεργαστές Κειμένου Παραδείγματα Word, ??? Παραδείγματα Windows, Συστήματα Διαχειρισης Βάσεων Δεδομένων Παραδείγματα MySQL, ??? Κατηγορίες Συστήματα Διαχειρισης Βάσεων Δεδομένων, Παιγνίδια Παραδείγματα Angry Birds, Λογισμικό Συστήματος Κατηγορίες ???, Εξειδικευμένα Επαγγελματικά Προγράμματα Παραδείγματα Photoshop, Εξειδικευμένα Επαγγελματικά Προγράμματα Παραδείγματα Εξειδικευμένα (π.χ. Αποθήκης, Ιατρείου, κ.λπ.), Λογισμικό Διαχωρίζεται σε ???