WARNING:
JavaScript is turned OFF. None of the links on this concept map will
work until it is reactivated.
If you need help turning JavaScript On, click here.
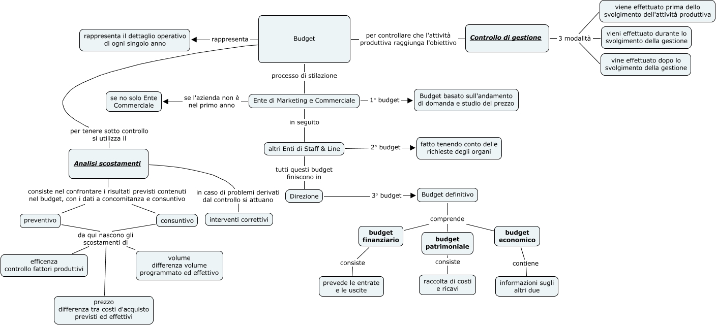
Questa Cmap, creata con IHMC CmapTools, contiene informazioni relative a: Budget, Ente di Marketing e Commerciale 1° budget Budget basato sull'andamento di domanda e studio del prezzo, consuntivo da qui nascono gli scostamenti di efficenza controllo fattori produttivi, altri Enti di Staff & Line 2° budget fatto tenendo conto delle richieste degli organi, Direzione 3° budget Budget definitivo, Analisi scostamenti in caso di problemi derivati dal controllo si attuano interventi correttivi, Budget definitivo comprende budget economico, Budget per controllare che l'attività produttiva raggiunga l'obiettivo Controllo di gestione, Budget definitivo comprende budget finanziario, Budget definitivo comprende budget patrimoniale, budget patrimoniale consiste raccolta di costi e ricavi, budget economico contiene informazioni sugli altri due, Controllo di gestione 3 modalità vine effettuato dopo lo svolgimento della gestione, budget finanziario consiste prevede le entrate e le uscite, Analisi scostamenti consiste nel confrontare i risultati previsti contenuti nel budget, con i dati a concomitanza e consuntivo consuntivo, Ente di Marketing e Commerciale in seguito altri Enti di Staff & Line, Analisi scostamenti consiste nel confrontare i risultati previsti contenuti nel budget, con i dati a concomitanza e consuntivo preventivo, Budget rappresenta rappresenta il dettaglio operativo di ogni singolo anno, consuntivo da qui nascono gli scostamenti di prezzo differenza tra costi d'acquisto previsti ed effettivi, Ente di Marketing e Commerciale se l'azienda non è nel primo anno se no solo Ente Commerciale, preventivo da qui nascono gli scostamenti di efficenza controllo fattori produttivi