WARNING:
JavaScript is turned OFF. None of the links on this concept map will
work until it is reactivated.
If you need help turning JavaScript On, click here.
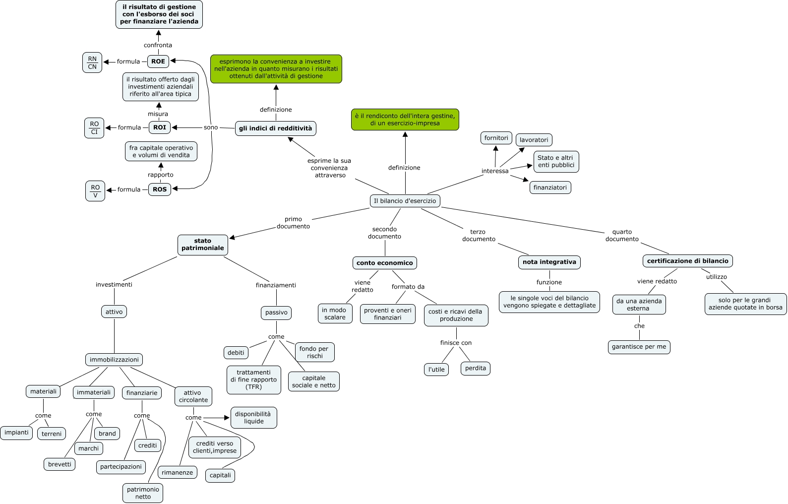
Questa Cmap, creata con IHMC CmapTools, contiene informazioni relative a: Bilancio d'esercizio, finanziarie come patrimonio netto, ROI formula <math xmlns="http://www.w3.org/1998/Math/MathML"> <mrow> <mfrac> <mtext> RO </mtext> <mtext> CI </mtext> </mfrac> </mrow> </math>, materiali come impianti, attivo circolante come crediti verso clienti,imprese, ROE confronta il risultato di gestione con l'esborso dei soci per finanziare l'azienda, Il bilancio d'esercizio interessa fornitori, gli indici di redditività sono ROE, Il bilancio d'esercizio terzo documento nota integrativa, Il bilancio d'esercizio definizione è il rendiconto dell'intera gestine, di un esercizio-impresa, conto economico formato da costi e ricavi della produzione, immateriali come brand, immobilizzazioni ???? immateriali, ROS rapporto fra capitale operativo e volumi di vendita, immobilizzazioni ???? finanziarie, passivo come trattamenti di fine rapporto (TFR), materiali come terreni, nota integrativa funzione le singole voci del bilancio vengono spiegate e dettagliate, passivo come fondo per rischi, immateriali come brevetti, ROS formula <math xmlns="http://www.w3.org/1998/Math/MathML"> <mrow> <mfrac> <mtext> RO </mtext> <mtext> V </mtext> </mfrac> </mrow> </math>