WARNING:
JavaScript is turned OFF. None of the links on this concept map will
work until it is reactivated.
If you need help turning JavaScript On, click here.
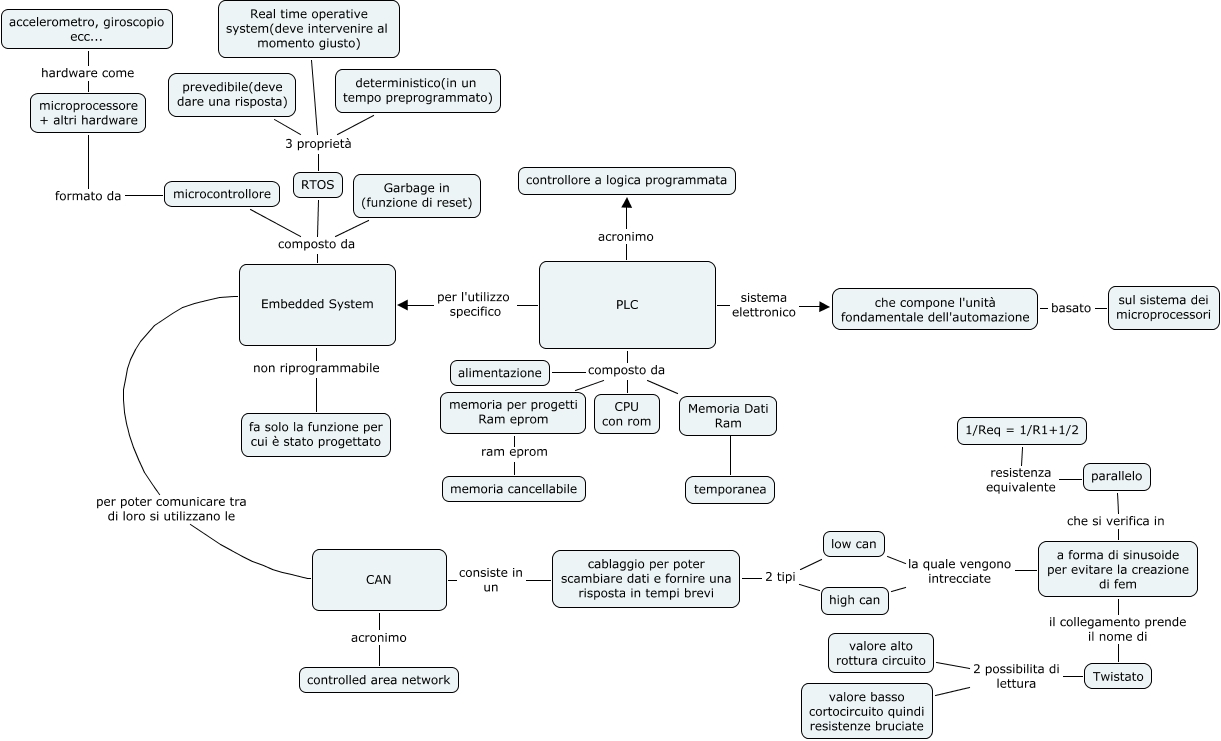
Questa Cmap, creata con IHMC CmapTools, contiene informazioni relative a: PLC, Embedded System & Can, a forma di sinusoide per evitare la creazione di fem il collegamento prende il nome di Twistato, Embedded System composto da Garbage in (funzione di reset), a forma di sinusoide per evitare la creazione di fem che si verifica in parallelo, Memoria Dati Ram ???? temporanea, CAN acronimo controlled area network, RTOS 3 proprietà Real time operative system(deve intervenire al momento giusto), CAN consiste in un cablaggio per poter scambiare dati e fornire una risposta in tempi brevi, memoria per progetti Ram eprom ram eprom memoria cancellabile, low can la quale vengono intrecciate a forma di sinusoide per evitare la creazione di fem, PLC composto da alimentazione, PLC sistema elettronico che compone l'unità fondamentale dell'automazione, Embedded System composto da RTOS, Embedded System composto da microcontrollore, Twistato 2 possibilita di lettura valore basso cortocircuito quindi resistenze bruciate, Embedded System non riprogrammabile fa solo la funzione per cui è stato progettato, PLC composto da CPU con rom, PLC composto da memoria per progetti Ram eprom, RTOS 3 proprietà prevedibile(deve dare una risposta), Embedded System per poter comunicare tra di loro si utilizzano le CAN, PLC per l'utilizzo specifico Embedded System