WARNING:
JavaScript is turned OFF. None of the links on this concept map will
work until it is reactivated.
If you need help turning JavaScript On, click here.
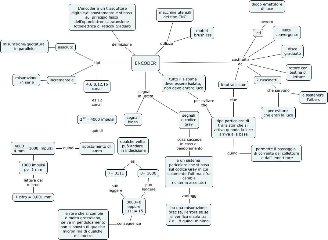
Questa Cmap, creata con IHMC CmapTools, contiene informazioni relative a: encoder, qualche volta può andare in indecisione es 7= 0111, assoluto ???? misurazione/quotatura in parallelo, <math xmlns="http://www.w3.org/1998/Math/MathML"> <mrow> <mfrac> <mtext> 4000 </mtext> <mtext> 4 mm </mtext> </mfrac> <mtext> =1000 impulsi </mtext> </mrow> </math> ???? 1000 impulsi per 1 mm, 8= 1000 può leggere 0000=0 oppure 1111= 15, ENCODER tipi incrementale, ENCODER costituito da 2 cuscinetti, fototransistor cioè tipo particolare di transistor che si attiva quando la luce arriva alla base, ENCODER tipi 4,6,8,12,16 canali, <math xmlns="http://www.w3.org/1998/Math/MathML"> <mrow> <mmultiscripts> <mtext> 2 </mtext> <none/> <mtext> 12 </mtext> </mmultiscripts> <mtext> = 4000 impulsi </mtext> </mrow> </math> quindi spostamento di 4mm, segnali o codice gray cosa succede in caso di pendolamento è un sistema paricolare che si basa sul codice Gray in cui solamente l'ultima cifra cambia (sistema assoluto), 2 cuscinetti che servono a sostenere l'albero, segnali binari ???? qualche volta può andare in indecisione, ENCODER definizione L'encoder è un trasduttore digitale,di spostamento e si basa sul principio fisico dell'optoelettronica,scansione fotoelettrica di reticoli graduati, ENCODER per evitare che tipo particolare di transistor che si attiva quando la luce arriva alla base, 2 cuscinetti che servono per evitare che entri la luce, 1000 impulsi per 1 mm lettura del micron 1 cifra = 0,001 mm, led ovvero diodo emettitore di luce, ENCODER segnali in uscita segnali binari, qualche volta può andare in indecisione es 8= 1000, 0000=0 oppure 1111= 15 conseguenza l'errore che si compie è molto grossolano, se va in pendoloamento non si sposta di qualche micron ma di qualche millimetro