WARNING:
JavaScript is turned OFF. None of the links on this concept map will
work until it is reactivated.
If you need help turning JavaScript On, click here.
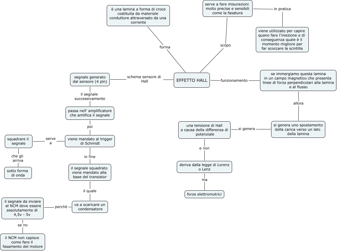
Questa Cmap, creata con IHMC CmapTools, contiene informazioni relative a: effetto hall, EFFETTO HALL scopo serve a fare misurazioni molto precise e sensibili come la fasatura, squadrare il segnale che gli arriva sotto forma di onda, si genera uno spostamento della carica verso un lato della lamina si genera una tensione di Hall a causa della differenza di potenziale, EFFETTO HALL forma è una lamina a forma di croce costituita da materiale conduttore attraversato da una corrente, serve a fare misurazioni molto precise e sensibili come la fasatura in pratica viene utilizzato per capire quano fare l'iniezione e di conseguenza quale è il momento migliore per far scoccare la scintilla, deriva dalla legge di Lorenz o Lenz ma forze elettromotrici, il segnale squadrato viene mandato alla base del transistor il quale va a scaricare un condensatore, una tensione di Hall a causa della differenza di potenziale e non deriva dalla legge di Lorenz o Lenz, passa nell' amplificatore che amlifica il segnale poi viene mandato al trigger di Schmidt, se immergiamo questa lamina in un campo magnetico che presenta linee di forza perpendicolari alla lamina e al flusso allora si genera uno spostamento della carica verso un lato della lamina, segnale generato dal sensore (4 pin) il segnale successivamente passa nell' amplificatore che amlifica il segnale, il segnale da inviare al NCM deve essere assolutamente di 4,5v - 5v se no il NCM non capisce come fare il fasamento del motore, va a scaricare un condensatore perchè il segnale da inviare al NCM deve essere assolutamente di 4,5v - 5v, viene mandato al trigger di Schmidt serve a squadrare il segnale, viene mandato al trigger di Schmidt in fine il segnale squadrato viene mandato alla base del transistor, EFFETTO HALL schema sensore di Hall segnale generato dal sensore (4 pin), EFFETTO HALL funzionamento se immergiamo questa lamina in un campo magnetico che presenta linee di forza perpendicolari alla lamina e al flusso