WARNING:
JavaScript is turned OFF. None of the links on this concept map will
work until it is reactivated.
If you need help turning JavaScript On, click here.
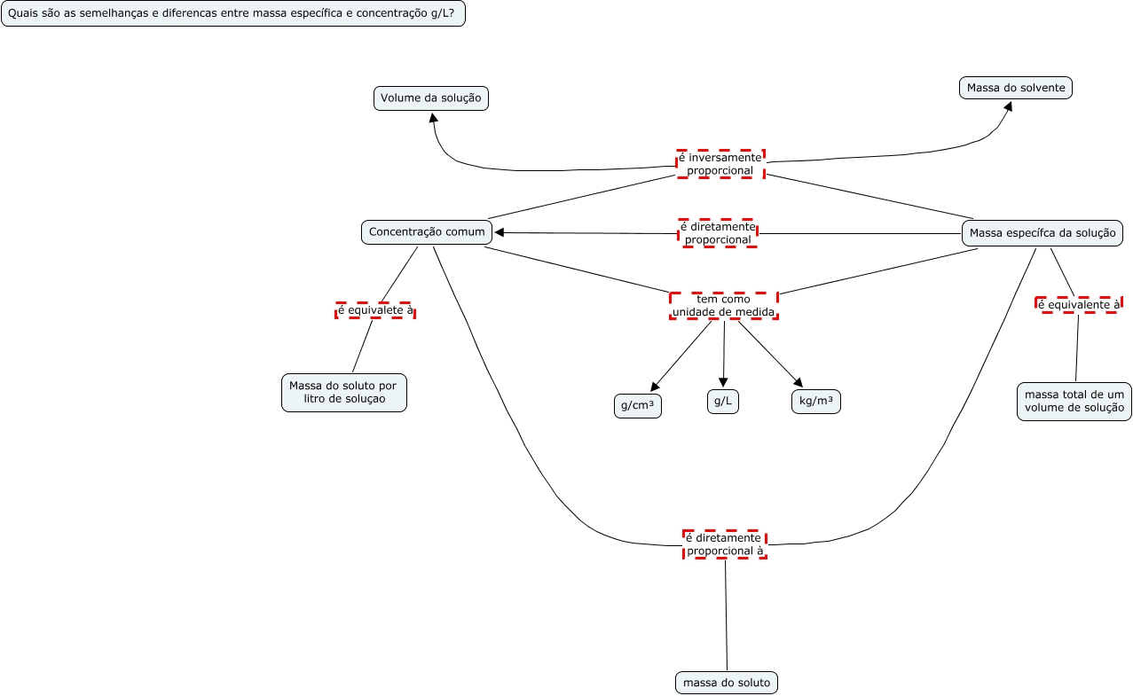
Esse mapa conceitual, produzido no IHMC CmapTools, tem a informação relacionada a: gian avona-, Massa específca da solução é inversamente proporcional Massa do solvente, Massa específca da solução é diretamente proporcional à massa do soluto, Massa específca da solução é inversamente proporcional Volume da solução, Concentração comum é equivalete à Massa do soluto por litro de soluçao, Massa específca da solução tem como unidade de medida kg/m³, Massa específca da solução é diretamente proporcional Concentração comum, Concentração comum é diretamente proporcional à massa do soluto, Concentração comum é inversamente proporcional Massa do solvente, Massa específca da solução tem como unidade de medida g/cm³, Massa específca da solução tem como unidade de medida g/L, Massa específca da solução tem como unidade de medida Concentração comum, Massa específca da solução é equivalente à massa total de um volume de solução, Concentração comum é inversamente proporcional Volume da solução