WARNING:
JavaScript is turned OFF. None of the links on this concept map will
work until it is reactivated.
If you need help turning JavaScript On, click here.
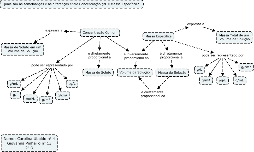
Esse mapa conceitual, produzido no IHMC CmapTools, tem a informação relacionada a: Carolina e Giovanna, Massa Específica pode ser representado por g/m³, Massa Específica é inversamente proporcional ao Volume da Solução, Massa Específica pode ser representado por g/L, Concentração Comum pode ser representado por mol/L, Massa da Solução é diretamente proporcional ao Volume da Solução, Concentração Comum expressa a Massa de Soluto em um Volume de Solução, Massa Específica pode ser representado por g/mL, Concentração Comum pode ser representado por g/m³, Massa Específica é diretamente proporcional a Massa da Solução, Concentração Comum pode ser representado por g/mL, Concentração Comum pode ser representado por g/cm³, Concentração Comum é inversamente proporcional ao Volume da Solução, Concentração Comum é diretamente proporcional a Massa do Soluto, Concentração Comum pode ser representado por g/L, Massa Específica pode ser representado por g/cm³, Massa Específica pode ser representado por μg/L, Concentração Comum pode ser representado por μg/L, Massa Específica expressa a Massa Total de um Volume de Solução