WARNING:
JavaScript is turned OFF. None of the links on this concept map will
work until it is reactivated.
If you need help turning JavaScript On, click here.
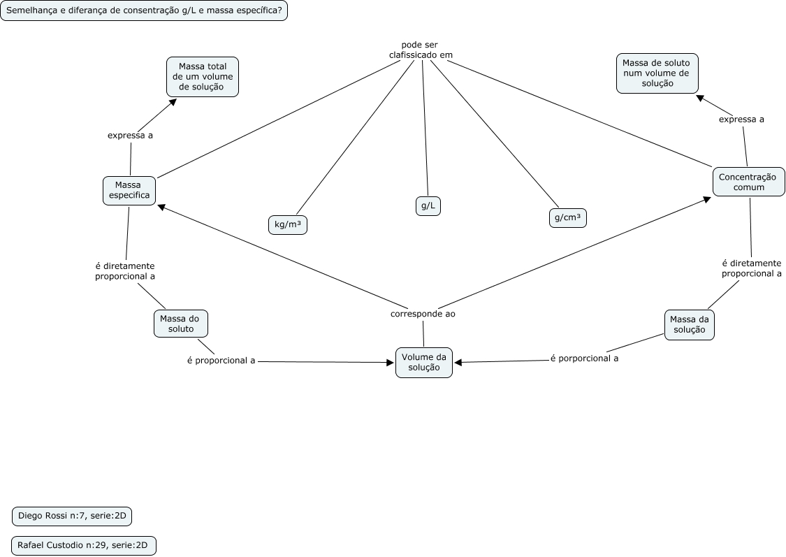
Esse mapa conceitual, produzido no IHMC CmapTools, tem a informação relacionada a: Rafa e diego mapa 2º trimestre, Volume da solução corresponde ao Concentração comum, Concentração comum pode ser clafissicado em g/cm³, Massa especifica é diretamente proporcional a Massa do soluto, Concentração comum pode ser clafissicado em g/L, Concentração comum pode ser clafissicado em Massa especifica, Massa especifica expressa a Massa total de um volume de solução, Concentração comum é diretamente proporcional a Massa da solução, Massa da solução é porporcional a Volume da solução, Concentração comum pode ser clafissicado em kg/m³, Concentração comum expressa a Massa de soluto num volume de solução, Volume da solução corresponde ao Massa especifica, Massa do soluto é proporcional a Volume da solução