WARNING:
JavaScript is turned OFF. None of the links on this concept map will
work until it is reactivated.
If you need help turning JavaScript On, click here.
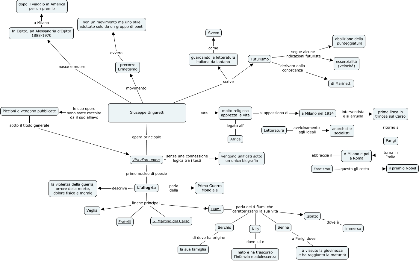
Questa Cmap, creata con IHMC CmapTools, contiene informazioni relative a: Ungaretti, prima linea in trincea sul Carso ritorno a Parigi, Fiumi parla dei 4 fiumi che caratterizzano la sua vita Isonzo, A Milano e poi a Roma abbraccia il Fascismo, Futurismo segue alcune indicazioni futuriste abolizione della punteggiatura, Giuseppe Ungaretti scrive Futurismo, molto religioso apprezza la vita legato all' Africa, Isonzo dove è immerso, Giuseppe Ungaretti opera principale Vita d'un uomo, Fiumi parla dei 4 fiumi che caratterizzano la sua vita Nilo, molto religioso apprezza la vita si appassiona di Letteratura, L'allegria liriche principali Veglia, Serchio di dove ha origine la sua famiglia, Giuseppe Ungaretti movimento precorre Ermetismo, L'allegria descrive la violenza della guerra, orrore della morte, dolore fisico e morale, L'allegria liriche principali Fratelli, Giuseppe Ungaretti le suo opere sono state raccolte da il suo allievo Piccioni e vengono pubblicate, Senna a Parigi dove a vissuto la giovinezza e ha raggiunto la maturità, a Milano nel 1914 interventista e si arruola prima linea in trincea sul Carso, Fiumi parla dei 4 fiumi che caratterizzano la sua vita Serchio, Fascismo questo gli costa il premio Nobel