WARNING:
JavaScript is turned OFF. None of the links on this concept map will
work until it is reactivated.
If you need help turning JavaScript On, click here.
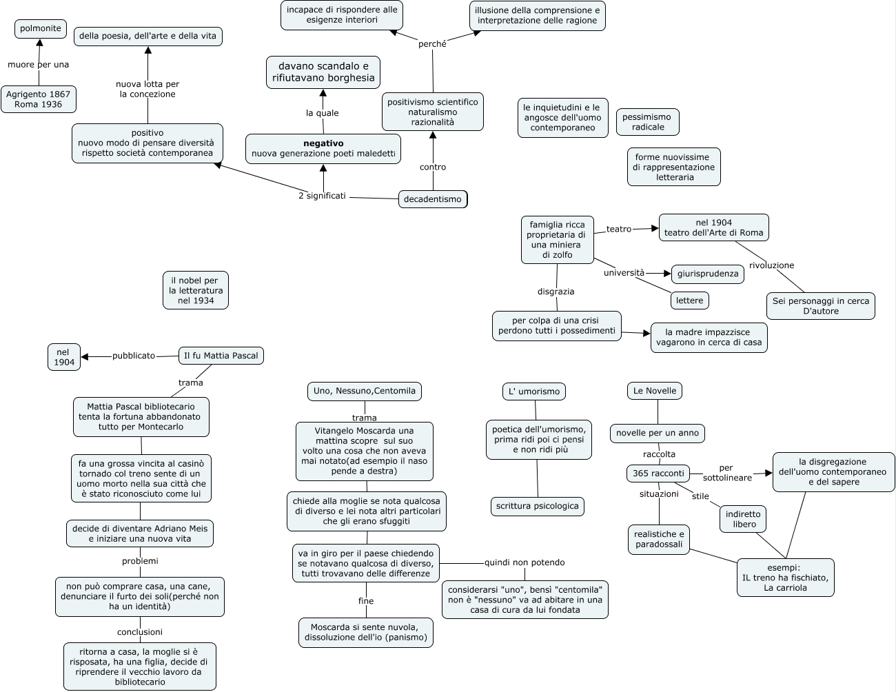
Questa Cmap, creata con IHMC CmapTools, contiene informazioni relative a: Pirandello, per colpa di una crisi perdono tutti i possedimenti ???? la madre impazzisce vagarono in cerca di casa, decadentismo 2 significati negativo nuova generazione poeti maledetti, decide di diventare Adriano Meis e iniziare una nuova vita problemi non può comprare casa, una cane, denunciare il furto dei soli(perché non ha un identità), famiglia ricca proprietaria di una miniera di zolfo università lettere, negativo nuova generazione poeti maledetti la quale davano scandalo e rifiutavano borghesia, fa una grossa vincita al casinò tornado col treno sente di un uomo morto nella sua città che è stato riconosciuto come lui ???? decide di diventare Adriano Meis e iniziare una nuova vita, positivismo scientifico naturalismo razionalità perché incapace di rispondere alle esigenze interiori, indiretto libero ???? esempi: IL treno ha fischiato, La carriola, Vitangelo Moscarda una mattina scopre sul suo volto una cosa che non aveva mai notato(ad esempio il naso pende a destra) ???? chiede alla moglie se nota qualcosa di diverso e lei nota altri particolari che gli erano sfuggiti, 365 racconti per sottolineare la disgregazione dell'uomo contemporaneo e del sapere, chiede alla moglie se nota qualcosa di diverso e lei nota altri particolari che gli erano sfuggiti ???? va in giro per il paese chiedendo se notavano qualcosa di diverso, tutti trovavano delle differenze, va in giro per il paese chiedendo se notavano qualcosa di diverso, tutti trovavano delle differenze quindi non potendo considerarsi "uno", bensì "centomila" non è "nessuno" va ad abitare in una casa di cura da lui fondata, 365 racconti stile indiretto libero, Il fu Mattia Pascal trama Mattia Pascal bibliotecario tenta la fortuna abbandonato tutto per Montecarlo, va in giro per il paese chiedendo se notavano qualcosa di diverso, tutti trovavano delle differenze fine Moscarda si sente nuvola, dissoluzione dell'io (panismo), nel 1904 teatro dell'Arte di Roma rivoluzione Sei personaggi in cerca D'autore, decadentismo 2 significati positivo nuovo modo di pensare diversità rispetto società contemporanea, famiglia ricca proprietaria di una miniera di zolfo teatro nel 1904 teatro dell'Arte di Roma, Agrigento 1867 Roma 1936 muore per una polmonite, L' umorismo scrittura psicologica