WARNING:
JavaScript is turned OFF. None of the links on this concept map will
work until it is reactivated.
If you need help turning JavaScript On, click here.
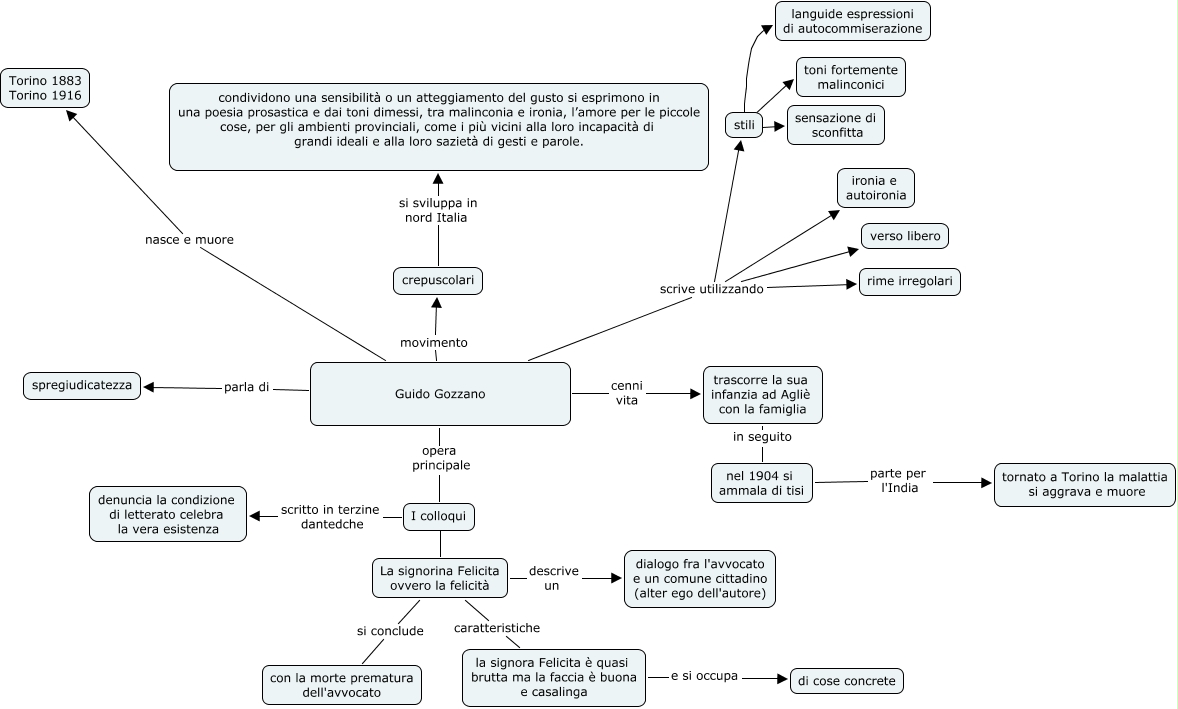
Questa Cmap, creata con IHMC CmapTools, contiene informazioni relative a: Gozzano, crepuscolari si sviluppa in nord Italia condividono una sensibilità o un atteggiamento del gusto si esprimono in una poesia prosastica e dai toni dimessi, tra malinconia e ironia, l’amore per le piccole cose, per gli ambienti provinciali, come i più vicini alla loro incapacità di grandi ideali e alla loro sazietà di gesti e parole., Guido Gozzano nasce e muore Torino 1883 Torino 1916, I colloqui ???? La signorina Felicita ovvero la felicità, stili ???? toni fortemente malinconici, stili ???? languide espressioni di autocommiserazione, Guido Gozzano scrive utilizzando verso libero, stili ???? sensazione di sconfitta, Guido Gozzano movimento crepuscolari, La signorina Felicita ovvero la felicità si conclude con la morte prematura dell'avvocato, trascorre la sua infanzia ad Agliè con la famiglia in seguito nel 1904 si ammala di tisi, La signorina Felicita ovvero la felicità descrive un dialogo fra l'avvocato e un comune cittadino (alter ego dell'autore), La signorina Felicita ovvero la felicità caratteristiche la signora Felicita è quasi brutta ma la faccia è buona e casalinga, Guido Gozzano opera principale I colloqui, la signora Felicita è quasi brutta ma la faccia è buona e casalinga e si occupa di cose concrete, nel 1904 si ammala di tisi parte per l'India tornato a Torino la malattia si aggrava e muore, Guido Gozzano cenni vita trascorre la sua infanzia ad Agliè con la famiglia, Guido Gozzano scrive utilizzando stili, Guido Gozzano scrive utilizzando rime irregolari, Guido Gozzano scrive utilizzando ironia e autoironia, Guido Gozzano parla di spregiudicatezza