WARNING:
JavaScript is turned OFF. None of the links on this concept map will
work until it is reactivated.
If you need help turning JavaScript On, click here.
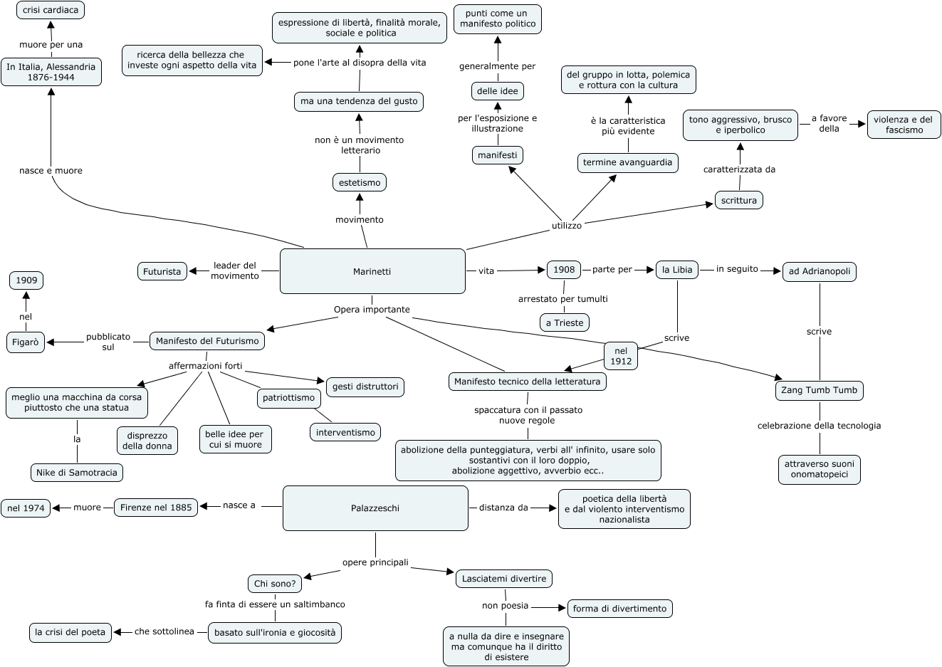
Questa Cmap, creata con IHMC CmapTools, contiene informazioni relative a: Futurismo, tono aggressivo, brusco e iperbolico a favore della violenza e del fascismo, la Libia scrive Manifesto tecnico della letteratura, termine avanguardia è la caratteristica più evidente del gruppo in lotta, polemica e rottura con la cultura, Manifesto del Futurismo affermazioni forti gesti distruttori, Manifesto del Futurismo pubblicato sul Figarò, Manifesto del Futurismo affermazioni forti disprezzo della donna, Marinetti nasce e muore In Italia, Alessandria 1876-1944, Marinetti Opera importante Manifesto del Futurismo, Palazzeschi opere principali Lasciatemi divertire, estetismo non è un movimento letterario ma una tendenza del gusto, Lasciatemi divertire non poesia a nulla da dire e insegnare ma comunque ha il diritto di esistere, ma una tendenza del gusto pone l'arte al disopra della vita espressione di libertà, finalità morale, sociale e politica, la Libia in seguito ad Adrianopoli, basato sull'ironia e giocosità che sottolinea la crisi del poeta, Firenze nel 1885 muore nel 1974, ma una tendenza del gusto pone l'arte al disopra della vita ricerca della bellezza che investe ogni aspetto della vita, Palazzeschi nasce a Firenze nel 1885, Manifesto del Futurismo affermazioni forti meglio una macchina da corsa piuttosto che una statua, Lasciatemi divertire non poesia forma di divertimento, delle idee generalmente per punti come un manifesto politico