WARNING:
JavaScript is turned OFF. None of the links on this concept map will
work until it is reactivated.
If you need help turning JavaScript On, click here.
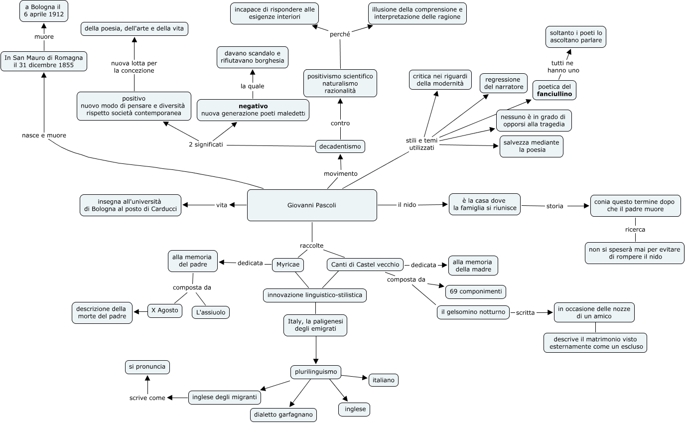
Questa Cmap, creata con IHMC CmapTools, contiene informazioni relative a: Pascoli, positivismo scientifico naturalismo razionalità perché illusione della comprensione e interpretazione delle ragione, Giovanni Pascoli movimento decadentismo, innovazione linguistico-stilistica ???? Italy, la paligenesi degli emigrati, Myricae dedicata alla memoria del padre, Giovanni Pascoli stili e temi utilizzati poetica del fanciullino, positivismo scientifico naturalismo razionalità perché incapace di rispondere alle esigenze interiori, inglese degli migranti scrive come si pronuncia, Canti di Castel vecchio dedicata alla memoria della madre, alla memoria del padre composta da L'assiuolo, decadentismo 2 significati positivo nuovo modo di pensare e diversità rispetto società contemporanea, Giovanni Pascoli nasce e muore In San Mauro di Romagna il 31 dicembre 1855, plurilinguismo ???? inglese degli migranti, In San Mauro di Romagna il 31 dicembre 1855 muore a Bologna il 6 aprile 1912, in occasione delle nozze di un amico ???? descrive il matrimonio visto esternamente come un escluso, è la casa dove la famiglia si riunisce storia conia questo termine dopo che il padre muore, plurilinguismo ???? italiano, decadentismo 2 significati negativo nuova generazione poeti maledetti, Giovanni Pascoli raccolte Canti di Castel vecchio, Italy, la paligenesi degli emigrati ???? plurilinguismo, Giovanni Pascoli raccolte Myricae