WARNING:
JavaScript is turned OFF. None of the links on this concept map will
work until it is reactivated.
If you need help turning JavaScript On, click here.
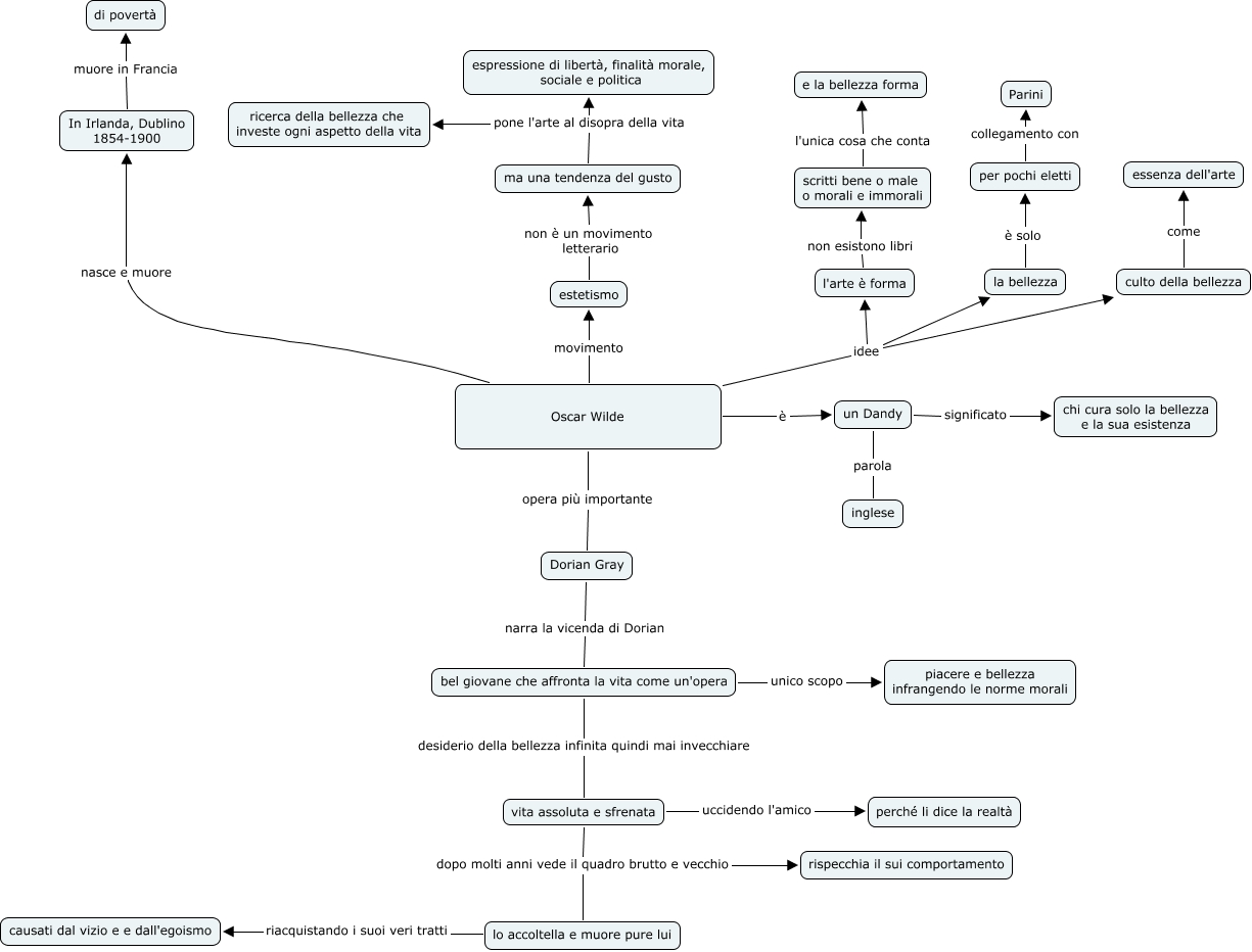
Questa Cmap, creata con IHMC CmapTools, contiene informazioni relative a: Oscar Wilde, ma una tendenza del gusto pone l'arte al disopra della vita ricerca della bellezza che investe ogni aspetto della vita, culto della bellezza come essenza dell'arte, Oscar Wilde nasce e muore In Irlanda, Dublino 1854-1900, la bellezza è solo per pochi eletti, Oscar Wilde idee la bellezza, un Dandy parola inglese, lo accoltella e muore pure lui riacquistando i suoi veri tratti causati dal vizio e e dall'egoismo, Oscar Wilde è un Dandy, vita assoluta e sfrenata dopo molti anni vede il quadro brutto e vecchio rispecchia il sui comportamento, Oscar Wilde opera più importante Dorian Gray, Oscar Wilde idee l'arte è forma, vita assoluta e sfrenata uccidendo l'amico perché li dice la realtà, Oscar Wilde idee culto della bellezza, per pochi eletti collegamento con Parini, Dorian Gray narra la vicenda di Dorian bel giovane che affronta la vita come un'opera, In Irlanda, Dublino 1854-1900 muore in Francia di povertà, bel giovane che affronta la vita come un'opera unico scopo piacere e bellezza infrangendo le norme morali, bel giovane che affronta la vita come un'opera desiderio della bellezza infinita quindi mai invecchiare vita assoluta e sfrenata, vita assoluta e sfrenata dopo molti anni vede il quadro brutto e vecchio lo accoltella e muore pure lui, scritti bene o male o morali e immorali l'unica cosa che conta e la bellezza forma