WARNING:
JavaScript is turned OFF. None of the links on this concept map will
work until it is reactivated.
If you need help turning JavaScript On, click here.
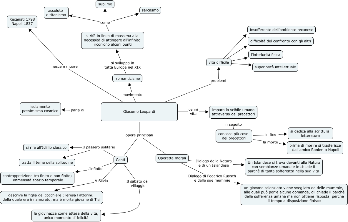
Questa Cmap, creata con IHMC CmapTools, contiene informazioni relative a: Leopardi, conosce più cose dei precettori la morte prima di morire si trasferisce dall'amico Ranieri a Napoli, Giacomo Leopardi movimento romanticismo, Canti A Silvia descrive la figlia del cocchiere (Teresa Fattorini) della quale era innamorato, ma è morta giovane di Tisi, Giacomo Leopardi opere principali Canti, Giacomo Leopardi nasce e muore Recanati 1798 Napoli 1837, si rifà in linea di massima alla necessità di attingere all'infinito ricorrono alcuni punti come sublime, Operette morali Dialogo di Federico Ruysch e delle sue mummie un giovane scienziato viene svegliato da delle mummie, alle quali può porre alcune domande, gli chiede il parchè della sofferenza umana ma non ottiene risposta, perché il tempo a disposizione finisce, impara lo scibile umano attraverso dei precettori in seguito conosce più cose dei precettori, Canti Il sabato del villaggio la giovinezza come attesa della vita, unico momento di felicità, Giacomo Leopardi opere principali Operette morali, Giacomo Leopardi cenni vita impara lo scibile umano attraverso dei precettori, si rifà in linea di massima alla necessità di attingere all'infinito ricorrono alcuni punti come sarcasmo, Canti Il passero solitario si rifa all'Idillio classico, vita difficile ???? insofferente dell'ambiente recanese, Canti Il passero solitario tratta il tema della solitudine, Operette morali Dialogo della Natura e di un Islandese Un Islandese si trova davanti alla Natura con sembianze umane e le chiede il parchè di tanta sofferenza nella sua vita, vita difficile ???? l'interiorità fisica, Canti L'infinito contrapposizione tra finito e non finito; immensità spazio temporale, vita difficile ???? difficoltà del confronto con gli altri, Giacomo Leopardi parla di isolamento pessimismo cosmico