WARNING:
JavaScript is turned OFF. None of the links on this concept map will
work until it is reactivated.
If you need help turning JavaScript On, click here.
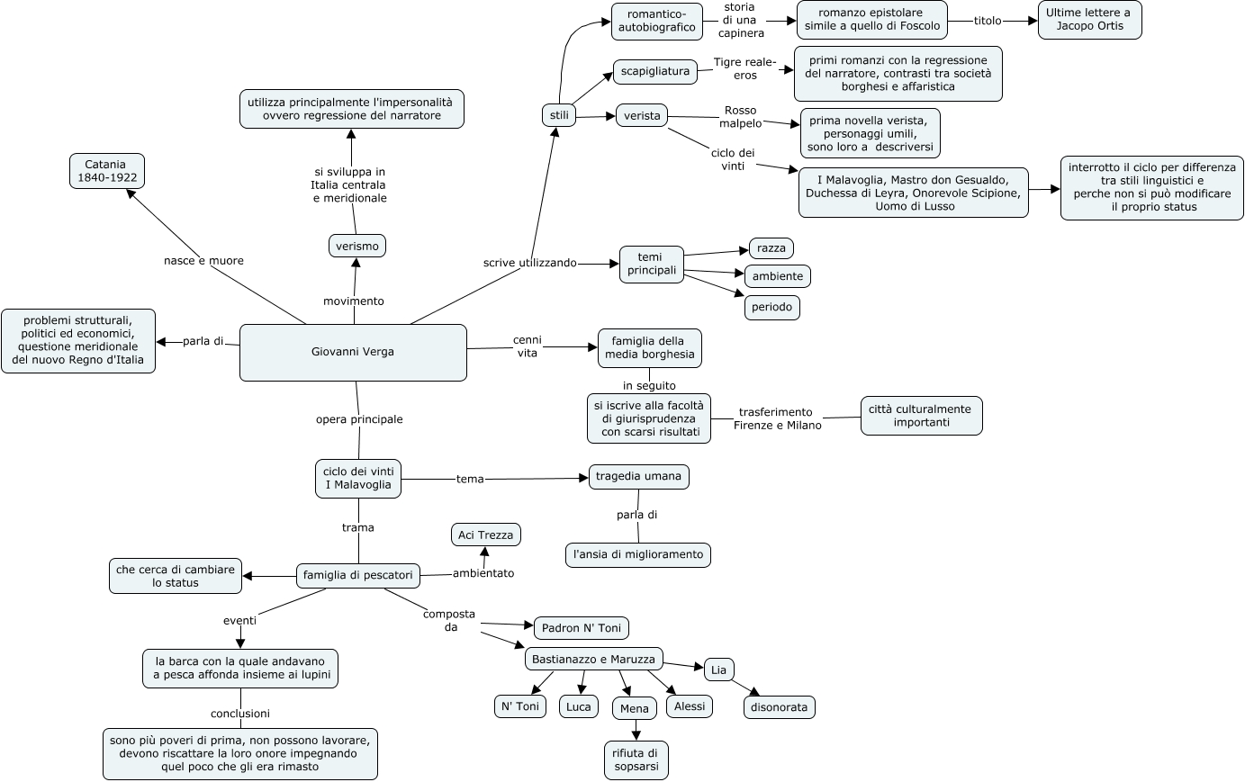
This Concept Map, created with IHMC CmapTools, has information related to: verga, Giovanni Verga nasce e muore Catania 1840-1922, si iscrive alla facoltà di giurisprudenza con scarsi risultati trasferimento Firenze e Milano città culturalmente importanti, Bastianazzo e Maruzza ???? N' Toni, verismo si sviluppa in Italia centrala e meridionale utilizza principalmente l'impersonalità ovvero regressione del narratore, Giovanni Verga opera principale ciclo dei vinti I Malavoglia, temi principali ???? ambiente, famiglia di pescatori composta da Bastianazzo e Maruzza, Bastianazzo e Maruzza ???? Mena, Bastianazzo e Maruzza ???? Lia, verista ciclo dei vinti I Malavoglia, Mastro don Gesualdo, Duchessa di Leyra, Onorevole Scipione, Uomo di Lusso, la barca con la quale andavano a pesca affonda insieme ai lupini conclusioni sono più poveri di prima, non possono lavorare, devono riscattare la loro onore impegnando quel poco che gli era rimasto, Mena ???? rifiuta di sopsarsi, stili ???? scapigliatura, Giovanni Verga scrive utilizzando temi principali, scapigliatura Tigre reale- eros primi romanzi con la regressione del narratore, contrasti tra società borghesi e affaristica, famiglia della media borghesia in seguito si iscrive alla facoltà di giurisprudenza con scarsi risultati, Bastianazzo e Maruzza ???? Luca, famiglia di pescatori ambientato Aci Trezza, Giovanni Verga movimento verismo, Lia ???? disonorata