WARNING:
JavaScript is turned OFF. None of the links on this concept map will
work until it is reactivated.
If you need help turning JavaScript On, click here.
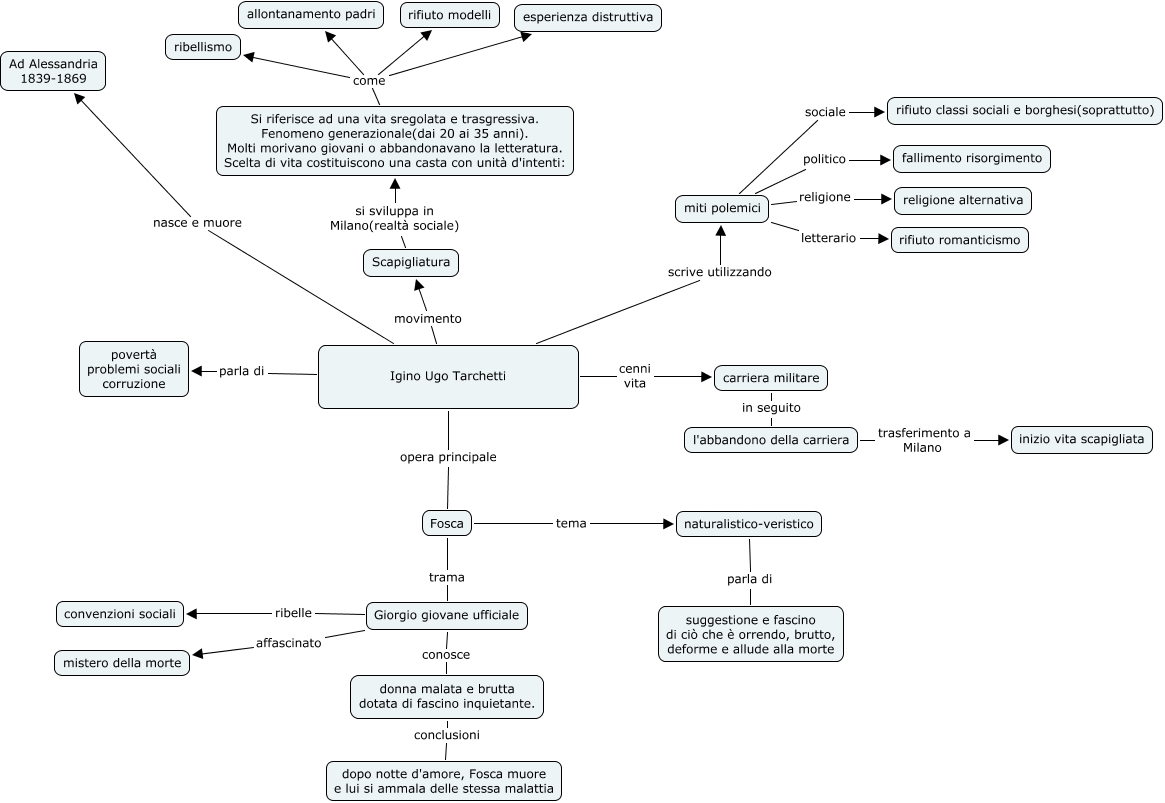
Questa Cmap, creata con IHMC CmapTools, contiene informazioni relative a: Tarchetti(Scapigliatura), Giorgio giovane ufficiale conosce donna malata e brutta dotata di fascino inquietante., Giorgio giovane ufficiale ribelle convenzioni sociali, Giorgio giovane ufficiale affascinato mistero della morte, Scapigliatura si sviluppa in Milano(realtà sociale) Si riferisce ad una vita sregolata e trasgressiva. Fenomeno generazionale(dai 20 ai 35 anni). Molti morivano giovani o abbandonavano la letteratura. Scelta di vita costituiscono una casta con unità d'intenti:, Igino Ugo Tarchetti movimento Scapigliatura, Si riferisce ad una vita sregolata e trasgressiva. Fenomeno generazionale(dai 20 ai 35 anni). Molti morivano giovani o abbandonavano la letteratura. Scelta di vita costituiscono una casta con unità d'intenti: come esperienza distruttiva, Si riferisce ad una vita sregolata e trasgressiva. Fenomeno generazionale(dai 20 ai 35 anni). Molti morivano giovani o abbandonavano la letteratura. Scelta di vita costituiscono una casta con unità d'intenti: come allontanamento padri, miti polemici letterario rifiuto romanticismo, carriera militare in seguito l'abbandono della carriera, miti polemici politico fallimento risorgimento, Fosca trama Giorgio giovane ufficiale, miti polemici religione religione alternativa, Si riferisce ad una vita sregolata e trasgressiva. Fenomeno generazionale(dai 20 ai 35 anni). Molti morivano giovani o abbandonavano la letteratura. Scelta di vita costituiscono una casta con unità d'intenti: come ribellismo, l'abbandono della carriera trasferimento a Milano inizio vita scapigliata, Igino Ugo Tarchetti scrive utilizzando miti polemici, donna malata e brutta dotata di fascino inquietante. conclusioni dopo notte d'amore, Fosca muore e lui si ammala delle stessa malattia, Igino Ugo Tarchetti parla di povertà problemi sociali corruzione, Si riferisce ad una vita sregolata e trasgressiva. Fenomeno generazionale(dai 20 ai 35 anni). Molti morivano giovani o abbandonavano la letteratura. Scelta di vita costituiscono una casta con unità d'intenti: come rifiuto modelli, miti polemici sociale rifiuto classi sociali e borghesi(soprattutto), Igino Ugo Tarchetti opera principale Fosca