WARNING:
JavaScript is turned OFF. None of the links on this concept map will
work until it is reactivated.
If you need help turning JavaScript On, click here.
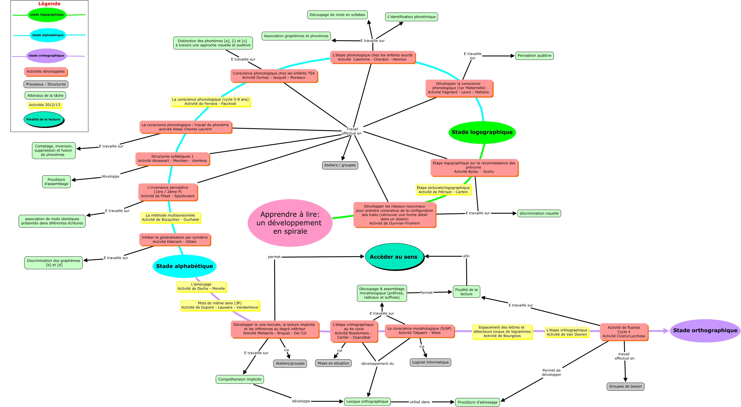
Cette carte de concepts créée avec IHMC CmapTools traite de: conférence lecture, Activité de fluence Cycle 4 Activité Cicero/Lucchese E travaille sur Fluidité de la lecture, L'invariance perceptive (1ère / 2ème P) Activité de Pilaet - Speybroeck Travail effectué en Ateliers / groupes, Structures syllabiques 1 Activité Abrassart - Mercken - VanHerp développe Procédure d'assemblage, Etape logographique sur la reconnaissance des prénoms Activité Byloo - Scohy Travail effectué en Ateliers / groupes, Activité de fluence Cycle 4 Activité Cicero/Lucchese Permet de développer Procédure d'adressage, L'étape orthographique au 4e cycle Activité Boeckmans - Carlier - Oyarzabal développement du Lexique orthographique, L'étape orthographique au 4e cycle Activité Boeckmans - Carlier - Oyarzabal via Mises en situation, La conscience morphologique (5/6P) Activité Talpaert - Wiels développement du Lexique orthographique, Développer la voie lexicale, la lecture implicite et les inférences au degré inférieur Activité Mellaerts - Briquet - Del Col permet Accéder au sens, Lexique orthographique utilisé dans Procédure d'adressage, Activité de fluence Cycle 4 Activité Cicero/Lucchese travail effectué en Groupes de besoin, L'étape phonologique chez les enfants sourds Activité Calomme - Cherdon - Henrion E travaille sur Découpage de mots en syllabes, stade alphabétique ????, Développer la conscience phonologique (1er Maternelle) Activité Fagniard - Leurs - Mattens E travaille sur Perception auditive, Structures syllabiques 1 Activité Abrassart - Mercken - VanHerp Travail effectué en Ateliers / groupes, stade logographique ????, La conscience phonologique : travail du phonème activité Alessi Charles Laurent Travail effectué en Ateliers / groupes, stade orthographique ???? ????, Développer la conscience phonologique (1er Maternelle) Activité Fagniard - Leurs - Mattens Travail effectué en Ateliers / groupes, Développer la voie lexicale, la lecture implicite et les inférences au degré inférieur Activité Mellaerts - Briquet - Del Col E travaille sur Compréhension implicite