WARNING:
JavaScript is turned OFF. None of the links on this concept map will
work until it is reactivated.
If you need help turning JavaScript On, click here.
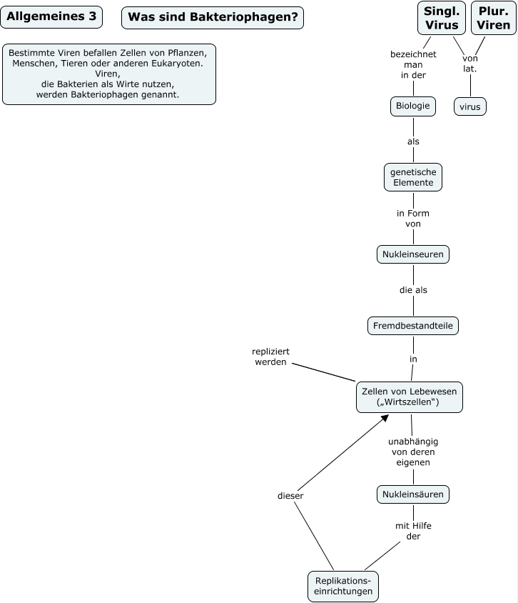
Dieses mit IHMC CmapTools erstellte CMap hat Informationen bezüglich: Allgemeines 3 Was sind Bakteriophagen, Nukleinsäuren mit Hilfe der Replikations- einrichtungen, Fremdbestandteile in Zellen von Lebewesen („Wirtszellen“), Singl. Virus von lat. virus, Nukleinseuren die als Fremdbestandteile, genetische Elemente in Form von Nukleinseuren, Singl. Virus bezeichnet man in der Biologie, Replikations- einrichtungen dieser Zellen von Lebewesen („Wirtszellen“), Biologie als genetische Elemente, Plur. Viren von lat. virus, Zellen von Lebewesen („Wirtszellen“) unabhängig von deren eigenen Nukleinsäuren