WARNING:
JavaScript is turned OFF. None of the links on this concept map will
work until it is reactivated.
If you need help turning JavaScript On, click here.
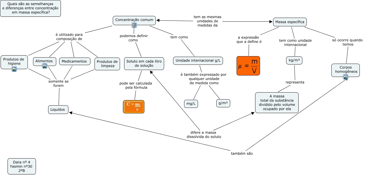
Esse mapa conceitual, produzido no IHMC CmapTools, tem a informação relacionada a: Trabalho do 2º trim- Dara e Yasmin, Concentração comum podemos definir como Soluto em cada litro de solução, Produtos de limpeza somente se forem Liquídos, Concentração comum é utilizado para composição de Produtos de higiene, Soluto em cada litro de solução pode ser calculada pela fórmula, Unidade internacional g/L é também expressado por qualquer unidade de medida como mg/L, Produtos de higiene somente se forem Liquídos, Massa específica tem como unidade internacional kg/m³, Concentração comum é utilizado para composição de Produtos de limpeza, kg/m³ representa A massa total da substância dividido pelo volume ocupado por ela, Concentração comum tem como Unidade internacional g/L, Concentração comum é utilizado para composição de Medicamentos, Alimentos somente se forem Liquídos, Massa específica só ocorre quando temos Corpos homogêneos, Massa específica a expressão que a define é, Concentração comum é utilizado para composição de Alimentos, Unidade internacional g/L é também expressado por qualquer unidade de medida como g/m³, Medicamentos somente se forem Liquídos