WARNING:
JavaScript is turned OFF. None of the links on this concept map will
work until it is reactivated.
If you need help turning JavaScript On, click here.
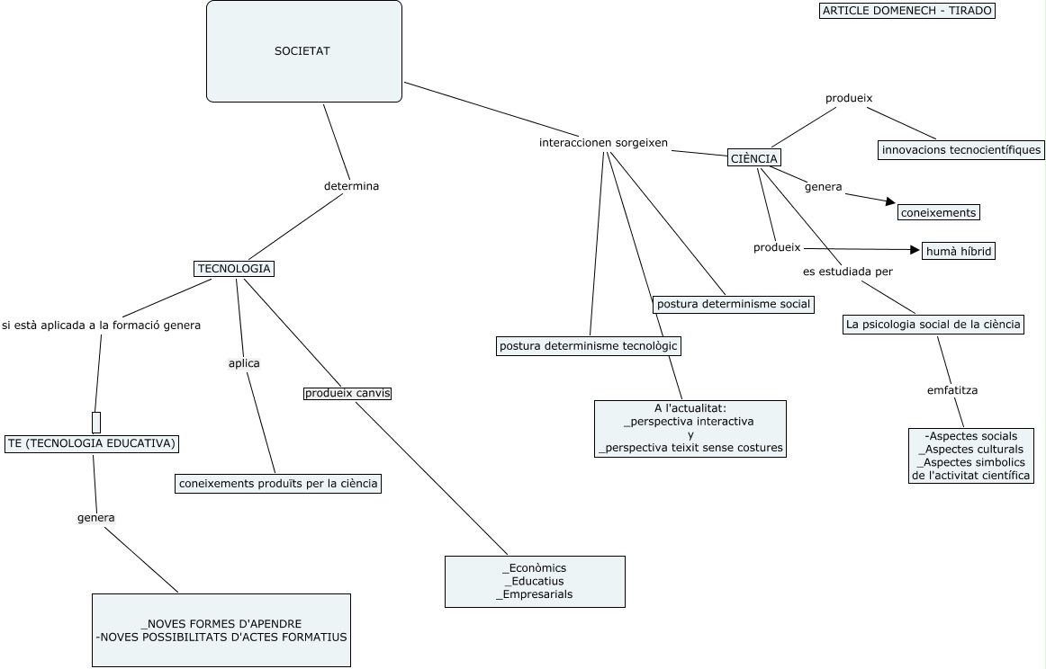
Este Cmap, tiene información relacionada con: mapa1, TECNOLOGIA si està aplicada a la formació genera TE (TECNOLOGIA EDUCATIVA), SOCIETAT interaccionen sorgeixen postura determinisme social, SOCIETAT determina TECNOLOGIA, CIÈNCIA produeix humà híbrid, ???? aplica coneixements produïts per la ciència, La psicologia social de la ciència emfatitza -Aspectes socials _Aspectes culturals _Aspectes simbolics de l'activitat científica, SOCIETAT interaccionen sorgeixen ci, A l'actualitat: _perspectiva interactiva y _perspectiva teixit sense costures interaccionen sorgeixen postura determinisme tecnològic, TE (TECNOLOGIA EDUCATIVA) genera _NOVES FORMES D'APENDRE -NOVES POSSIBILITATS D'ACTES FORMATIUS, SOCIETAT interaccionen sorgeixen postura determinisme tecnològic, CIÈNCIA produeix innovacions tecnocientífiques, ci es estudiada per La psicologia social de la ciència, A l'actualitat: _perspectiva interactiva y _perspectiva teixit sense costures interaccionen sorgeixen ci, ???? produeix canvis _Econòmics _Educatius _Empresarials, A l'actualitat: _perspectiva interactiva y _perspectiva teixit sense costures interaccionen sorgeixen postura determinisme social, ci genera coneixements