WARNING:
JavaScript is turned OFF. None of the links on this concept map will
work until it is reactivated.
If you need help turning JavaScript On, click here.
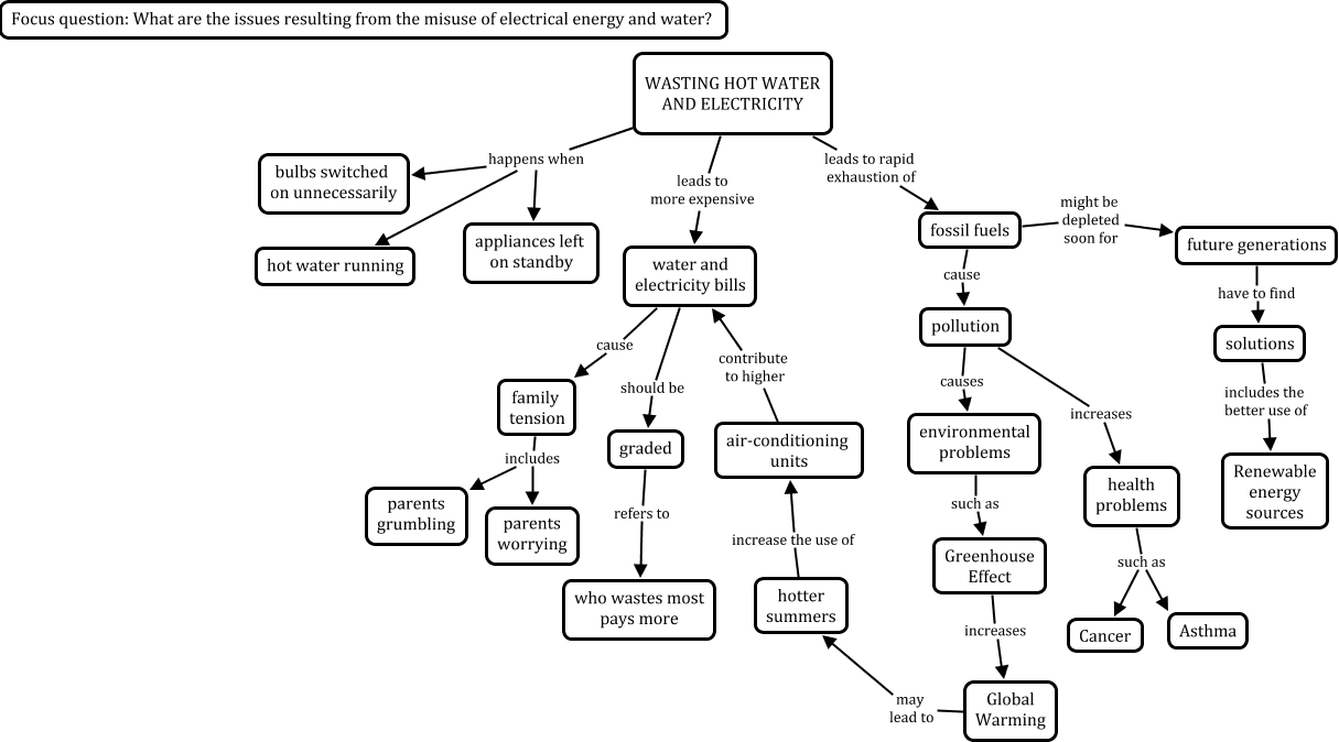
This Concept Map, created with IHMC CmapTools, has information related to: Wasting hot water 4.4.1.cmap, WASTING HOT WATER AND ELECTRICITY leads to rapid exhaustion of fossil fuels, water and electricity bills should be graded, Global Warming may lead to hotter summers, pollution causes environmental problems, air-conditioning units contribute to higher water and electricity bills, fossil fuels might be depleted soon for future generations, WASTING HOT WATER AND ELECTRICITY happens when hot water running, family tension includes parents grumbling, future generations have to find solutions, water and electricity bills cause family tension, graded refers to who wastes most pays more, WASTING HOT WATER AND ELECTRICITY happens when bulbs switched on unnecessarily, solutions includes the better use of Renewable energy sources, WASTING HOT WATER AND ELECTRICITY happens when appliances left on standby, family tension includes parents worrying, health problems such as Cancer, Greenhouse Effect increases Global Warming, hotter summers increase the use of air-conditioning units, health problems such as Asthma, environmental problems such as Greenhouse Effect