WARNING:
JavaScript is turned OFF. None of the links on this concept map will
work until it is reactivated.
If you need help turning JavaScript On, click here.
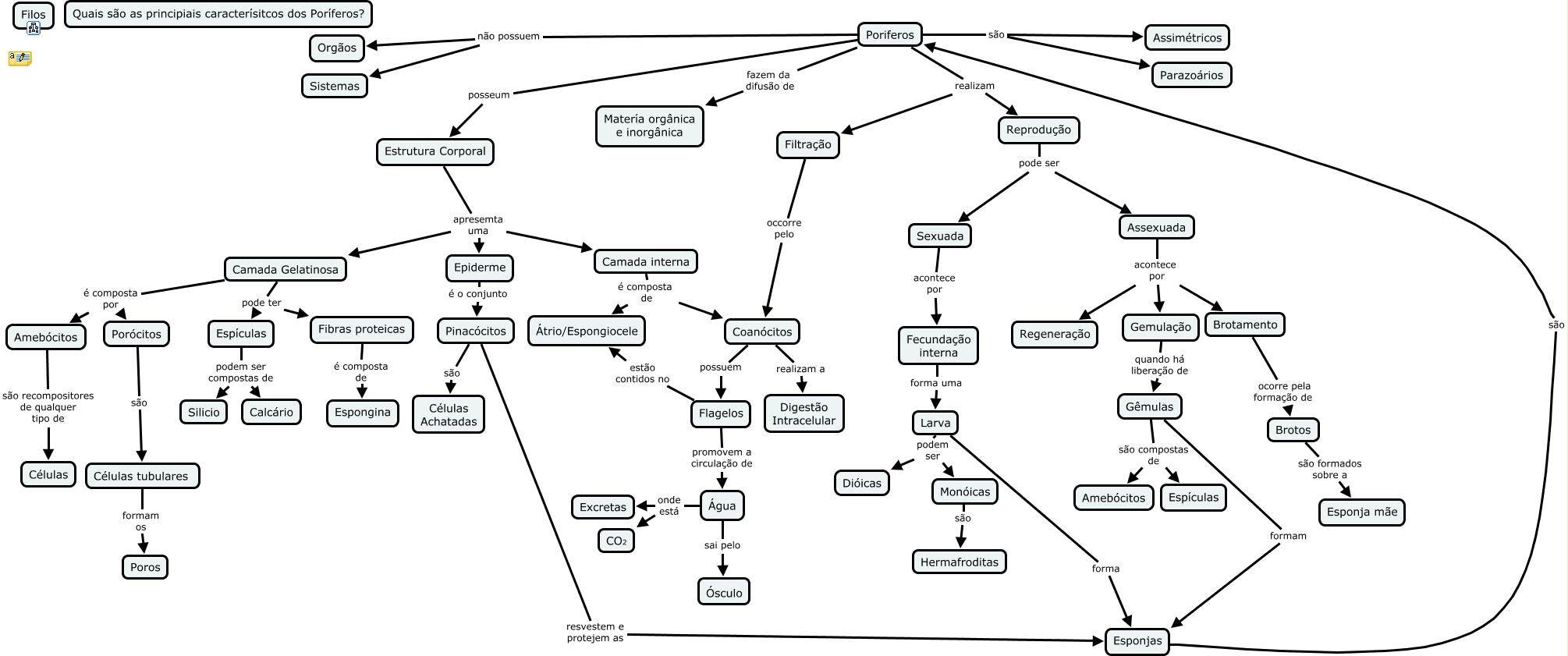
Esse mapa conceitual, produzido no IHMC CmapTools, tem a informação relacionada a: Poríferos, Camada interna é composta de Coanócitos, Gêmulas são compostas de Espículas, Água onde está CO2, Poriferos realizam Filtração, Larva forma Esponjas, Água sai pelo Ósculo, Camada Gelatinosa é composta por Amebócitos, Esponjas são Poriferos, Estrutura Corporal apresemta uma Camada Gelatinosa, Espículas podem ser compostas de Silicio, Camada Gelatinosa pode ter Espículas, Amebócitos são recompositores de qualquer tipo de Células, Poriferos posseum Estrutura Corporal, Camada Gelatinosa é composta por Porócitos, Flagelos promovem a circulação de Água, Estrutura Corporal apresemta uma Camada interna, Flagelos estão contidos no Átrio/Espongiocele, Brotamento ocorre pela formação de Brotos, Estrutura Corporal apresemta uma Epiderme, Fibras proteicas é composta de Espongina