WARNING:
JavaScript is turned OFF. None of the links on this concept map will
work until it is reactivated.
If you need help turning JavaScript On, click here.
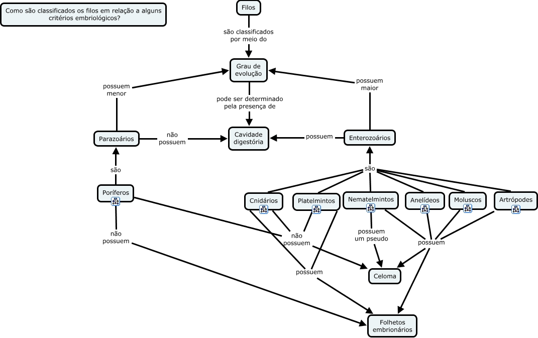
This Concept Map, created with IHMC CmapTools, has information related to: Classificação de Filos, Poríferos não possuem Folhetos embrionários, Cnidários são Enterozoários, Platelmintos possuem Folhetos embrionários, Filos são classificados por meio do Grau de evolução, Moluscos possuem Folhetos embrionários, Nematelmintos são Enterozoários, Enterozoários possuem maior Grau de evolução, Cnidários não possuem Celoma, Artrópodes possuem Folhetos embrionários, Nematelmintos possuem Folhetos embrionários, Enterozoários possuem Cavidade digestória, Parazoários não possuem Cavidade digestória, Platelmintos são Enterozoários, Anelídeos são Enterozoários, Poríferos são Parazoários, Nematelmintos possuem Celoma, Anelídeos possuem Celoma, Grau de evolução pode ser determinado pela presença de Cavidade digestória, Parazoários possuem menor Grau de evolução, Platelmintos não possuem Celoma