WARNING:
JavaScript is turned OFF. None of the links on this concept map will
work until it is reactivated.
If you need help turning JavaScript On, click here.
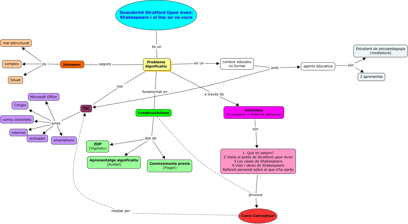
Este Cmap, tiene información relacionada con: Mapa conceptual_PAC 4, TIC eines Cmaps, agents educatius són Estudiant de psicopedagogia (mediadora), context educatiu no formal amb TIC, TIC eines internet, context educatiu no formal amb agents educatius, Problema Significatiu segons Jonassen, Descobrint Stratford Upon Avon: Shakespeare i el lloc on va viure és un Problema Significatiu, TIC eines correu electrònic, Canvi Conceptual mediat per TIC, Problema Significatiu a través de Activitats (4 sessions + Reflexió personal), Constructivisme provoca Canvi Conceptual, 1. Què en sabem? 2.Visita al poble de Stratford upon Avon 3.Les cases de Shakespeare 4.Vida i obres de Shakespeare Reflexió personal sobre el que s'ha après provoca Canvi Conceptual, Constructivisme des de Coneixements previs (Piaget), Problema Significatiu usa TIC, Problema Significatiu fonamentat en Constructivisme, Jonassen és Situat, Jonassen és complex, Jonassen és mal estructurat, Constructivisme des de ZDP (Vigotsky), Constructivisme des de Aprenentatge significatiu (Ausbel)