WARNING:
JavaScript is turned OFF. None of the links on this concept map will
work until it is reactivated.
If you need help turning JavaScript On, click here.
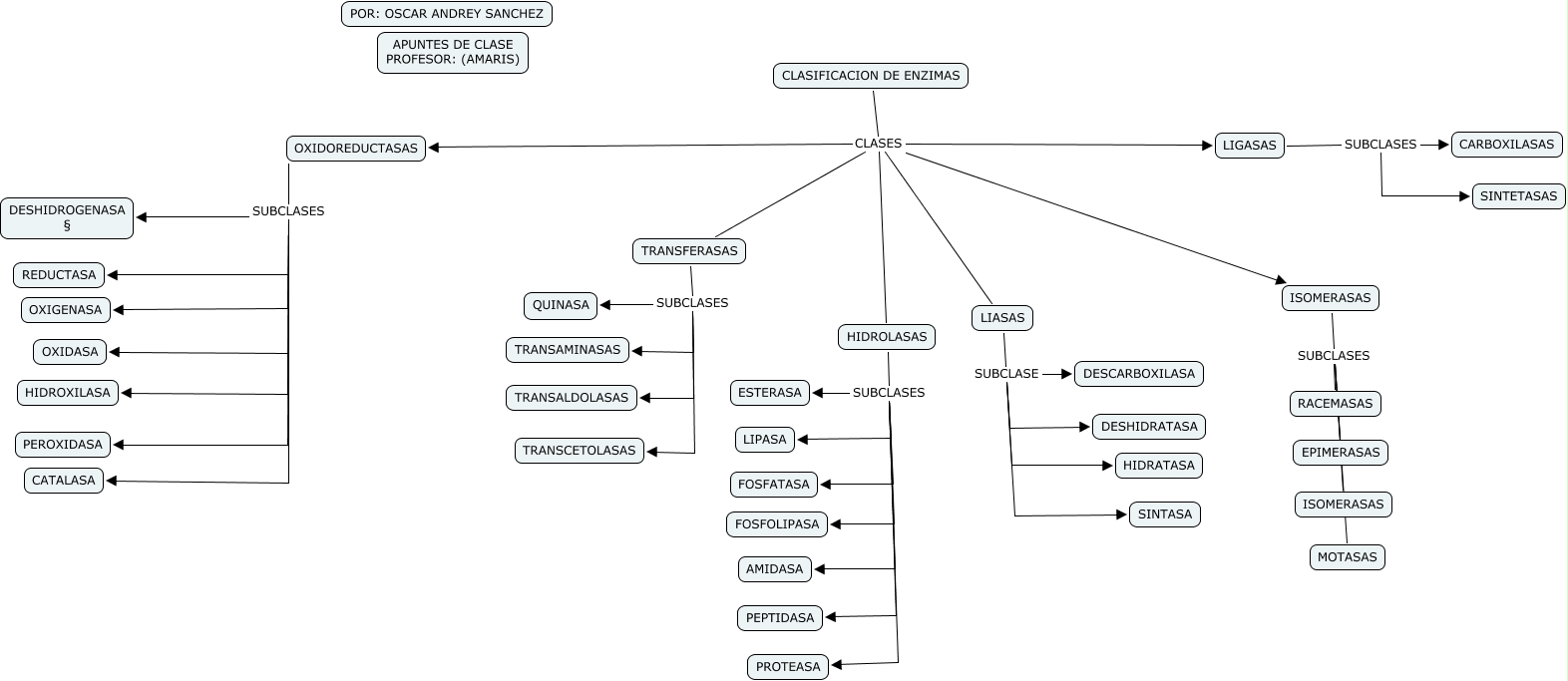
Este Cmap, tiene información relacionada con: CLASIFICACIÓN DE LAS ENZIMAS, OXIDOREDUCTASAS SUBCLASES DESHIDROGENASA §, LIASAS SUBCLASE HIDRATASA, TRANSFERASAS SUBCLASES TRANSALDOLASAS, CLASIFICACION DE ENZIMAS CLASES LIGASAS, HIDROLASAS SUBCLASES FOSFOLIPASA, TRANSFERASAS SUBCLASES QUINASA, OXIDOREDUCTASAS SUBCLASES HIDROXILASA, ISOMERASAS SUBCLASES ISOMERASAS, LIASAS SUBCLASE DESHIDRATASA, CLASIFICACION DE ENZIMAS CLASES OXIDOREDUCTASAS, LIASAS SUBCLASE SINTASA, TRANSFERASAS SUBCLASES TRANSCETOLASAS, HIDROLASAS SUBCLASES AMIDASA, HIDROLASAS SUBCLASES ESTERASA, HIDROLASAS SUBCLASES PROTEASA, LIGASAS SUBCLASES CARBOXILASAS, CLASIFICACION DE ENZIMAS CLASES TRANSFERASAS, OXIDOREDUCTASAS SUBCLASES OXIGENASA, OXIDOREDUCTASAS SUBCLASES PEROXIDASA, HIDROLASAS SUBCLASES FOSFATASA