WARNING:
JavaScript is turned OFF. None of the links on this concept map will
work until it is reactivated.
If you need help turning JavaScript On, click here.
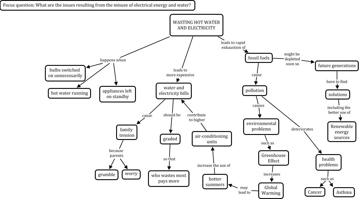
This Concept Map, created with IHMC CmapTools, has information related to: Wasting hot water 4.4.1.cmap, water and electricity bills should be graded, WASTING HOT WATER AND ELECTRICITY leads to rapid exhaustion of fossil fuels, pollution causes environmental problems, Global Warming may lead to hotter summers, fossil fuels might be depleted soon so future generations, air-conditioning units contribute to higher water and electricity bills, family tension because parents grumble, WASTING HOT WATER AND ELECTRICITY happens when hot water running, future generations have to find solutions, graded so that who wastes most pays more, water and electricity bills cause family tension, solutions including the better use of Renewable energy sources, WASTING HOT WATER AND ELECTRICITY happens when bulbs switched on unnecessarily, family tension because parents worry, WASTING HOT WATER AND ELECTRICITY happens when appliances left on standby, health problems such as Cancer, environmental problems such as Greenhouse Effect, health problems such as Asthma, hotter summers increase the use of air-conditioning units, Greenhouse Effect increases Global Warming