WARNING:
JavaScript is turned OFF. None of the links on this concept map will
work until it is reactivated.
If you need help turning JavaScript On, click here.
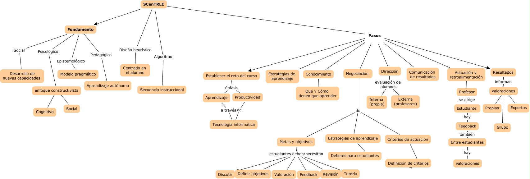
Este Cmap, tiene información relacionada con: SCenTRLE.cmap (1).cmap, Negociación de Criterios de actuación, Metas y objetivos estudiantes deben/necesitan Feedback, Dirección evaluación de alumnos Externa (profesores), Metas y objetivos estudiantes deben/necesitan Definir objetivos, Dirección evaluación de alumnos Interna (propia), enfoque constructivista ???? Cognitivo, SCenTRLE Pasos Establecer el reto del curso, Conocimiento ???? Qué y Cómo tienen que aprender, Aprendizaje a través Tecnología informática, Fundamento Social Desarrollo de nuevas capacidades, SCenTRLE Pasos Conocimiento, Metas y objetivos estudiantes deben/necesitan Tutoría, Actuación y retroalimentación ???? Profesor, SCenTRLE Diseño heurístico Centrado en el alumno, Entre estudiantes hay valoraciones, Fundamento Psicológico enfoque constructivista, SCenTRLE Pasos Negociación, Estudiante hay Feedback, Negociación de Estrategias de aprendizaje, Fundamento Pedagógico Aprendizaje autónomo