WARNING:
JavaScript is turned OFF. None of the links on this concept map will
work until it is reactivated.
If you need help turning JavaScript On, click here.
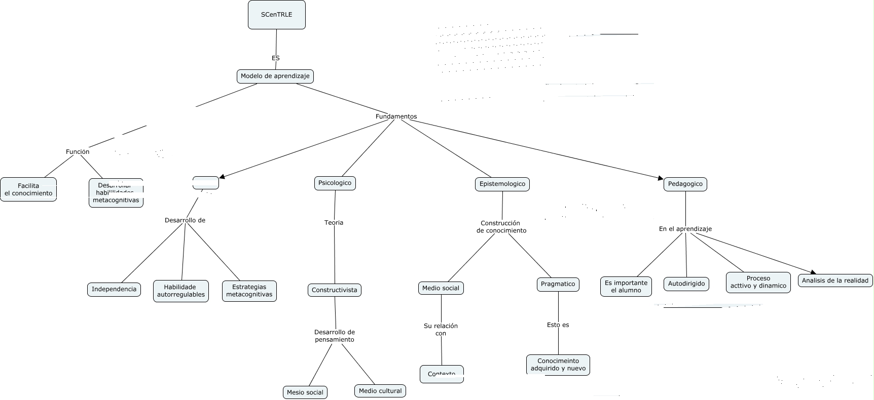
Este Cmap, tiene información relacionada con: Modelo 3.1, Social Desarrollo de Habilidade autorregulables, Pedagogico En el aprendizaje Analisis de la realidad, Modelo de aprendizaje Función Desarrollar habililidades metacognitivas, Pragmatico Esto es Conocimeinto adquirido y nuevo, Modelo de aprendizaje Fundamentos Epistemologico, Medio social Su relación con Contexto, Constructivista Desarrollo de pensamiento Medio cultural, SCenTRLE ES Modelo de aprendizaje, Social Desarrollo de Independencia, Pedagogico En el aprendizaje Es importante el alumno, Pedagogico En el aprendizaje Autodirigido, Social Desarrollo de Estrategias metacognitivas, Modelo de aprendizaje Fundamentos Psicologico, Constructivista Desarrollo de pensamiento Mesio social, Epistemologico Construcción de conocimiento Medio social, Modelo de aprendizaje Fundamentos Pedagogico, Epistemologico Construcción de conocimiento Pragmatico, Modelo de aprendizaje Fundamentos Social, Pedagogico En el aprendizaje Proceso acttivo y dinamico, Psicologico Teoria Constructivista