WARNING:
JavaScript is turned OFF. None of the links on this concept map will
work until it is reactivated.
If you need help turning JavaScript On, click here.
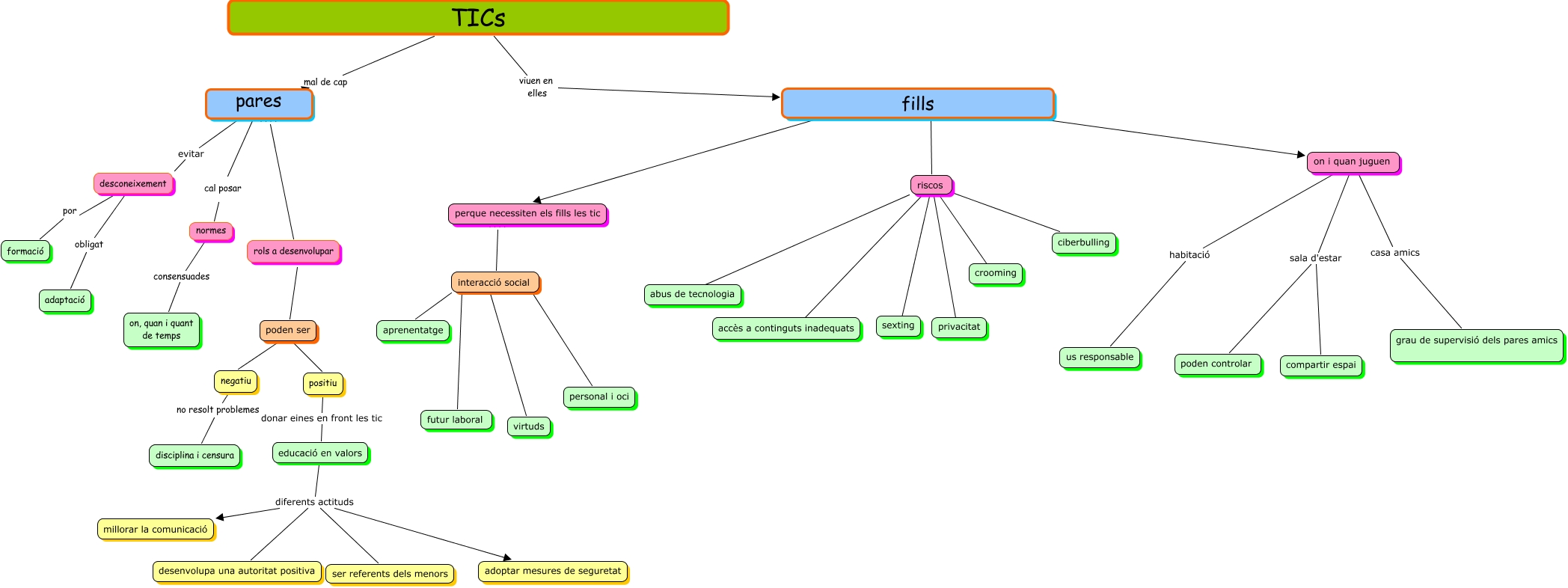
Este Cmap, tiene información relacionada con: mapa conceptual grup, riscos ???? abus de tecnologia, on i quan juguen sala d'estar poden controlar, positiu donar eines en front les tic educació en valors, riscos ???? privacitat, TICs viuen en elles fills, fills ???? perque necessiten els fills les tic, riscos ???? sexting, perque necessiten els fills les tic ???? interacció social, pares cal posar normes, fills ???? riscos, riscos ???? ciberbulling, educació en valors diferents actituds desenvolupa una autoritat positiva, on i quan juguen casa amics grau de supervisió dels pares amics, negatiu no resolt problemes disciplina i censura, poden ser ???? negatiu, rols a desenvolupar ???? poden ser, interacció social ???? futur laboral, riscos ???? accès a continguts inadequats, interacció social ???? virtuds, pares ???? rols a desenvolupar