WARNING:
JavaScript is turned OFF. None of the links on this concept map will
work until it is reactivated.
If you need help turning JavaScript On, click here.
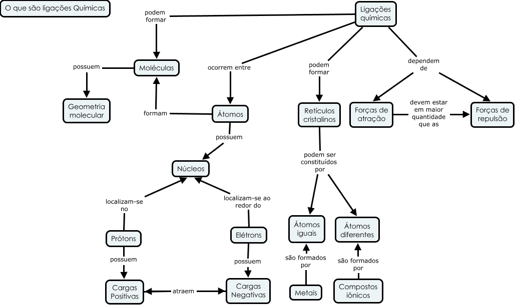
This Concept Map, created with IHMC CmapTools, has information related to: Ligações Químicas, Átomos formam Moléculas, Ligações químicas ocorrem entre Átomos, Forças de atração devem estar em maior quantidade que as Forças de repulsão, Prótons possuem Cargas Positivas, Ligações químicas dependem de Forças de atração, Cargas Negativas atraem Cargas Positivas, Ligações químicas podem formar Retículos cristalinos, Cargas Positivas atraem Cargas Negativas, Prótons localizam-se no Núcleos, Ligações químicas podem formar Moléculas, Metais são formados por Átomos iguais, Elétrons localizam-se ao redor do Núcleos, Átomos possuem Núcleos, Ligações químicas dependem de Forças de repulsão, Elétrons possuem Cargas Negativas, Moléculas possuem Geometria molecular, Compostos iônicos são formados por Átomos diferentes, Retículos cristalinos podem ser constituídos por Átomos iguais, Retículos cristalinos podem ser constituídos por Átomos diferentes