WARNING:
JavaScript is turned OFF. None of the links on this concept map will
work until it is reactivated.
If you need help turning JavaScript On, click here.
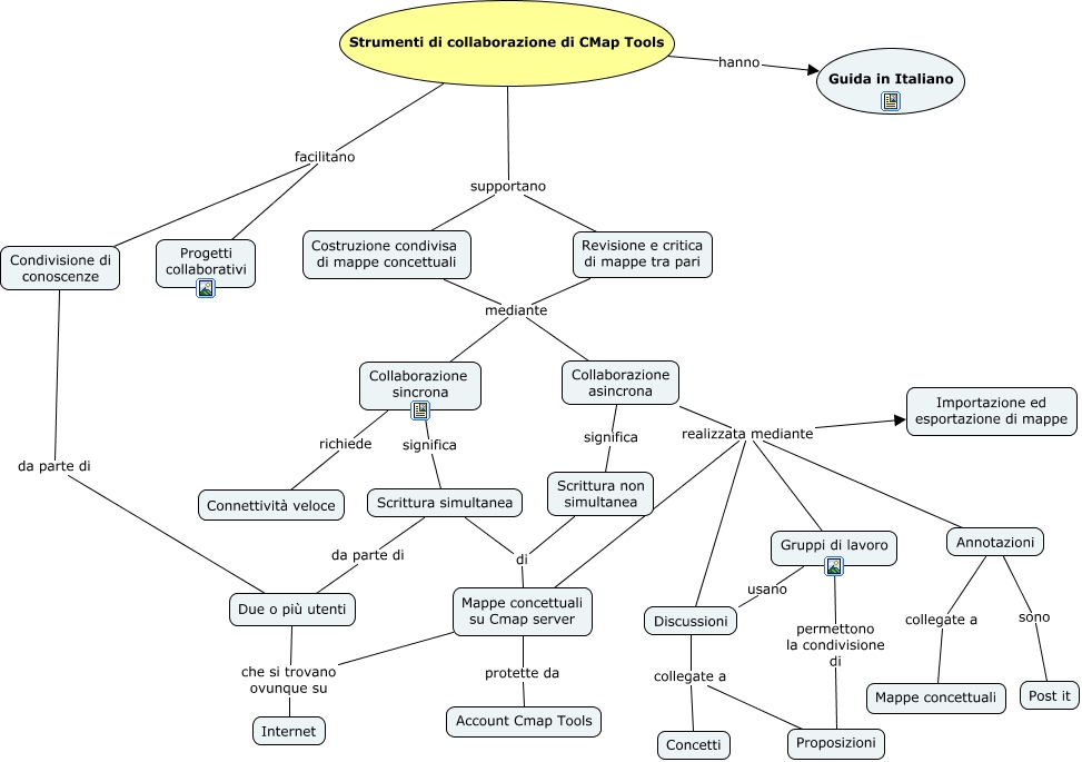
Questa Cmap, creata con IHMC CmapTools, contiene informazioni relative a: CMap per collaborare, Strumenti di collaborazione di CMap Tools supportano Revisione e critica di mappe tra pari, Scrittura simultanea di Mappe concettuali su Cmap server, Revisione e critica di mappe tra pari mediante Collaborazione sincrona, Collaborazione asincrona realizzata mediante Importazione ed esportazione di mappe, Strumenti di collaborazione di CMap Tools hanno Guida in Italiano, Discussioni collegate a Concetti, Scrittura non simultanea di Mappe concettuali su Cmap server, Collaborazione asincrona realizzata mediante Discussioni, Annotazioni sono Post it, Scrittura simultanea da parte di Due o più utenti, Condivisione di conoscenze da parte di Due o più utenti, Costruzione condivisa di mappe concettuali mediante Collaborazione asincrona, Strumenti di collaborazione di CMap Tools facilitano Condivisione di conoscenze, Discussioni collegate a Proposizioni, Costruzione condivisa di mappe concettuali mediante Collaborazione sincrona, Strumenti di collaborazione di CMap Tools supportano Costruzione condivisa di mappe concettuali, Revisione e critica di mappe tra pari mediante Collaborazione asincrona, Collaborazione sincrona significa Scrittura simultanea, Collaborazione asincrona realizzata mediante Annotazioni, Mappe concettuali su Cmap server che si trovano ovunque su Internet