WARNING:
JavaScript is turned OFF. None of the links on this concept map will
work until it is reactivated.
If you need help turning JavaScript On, click here.
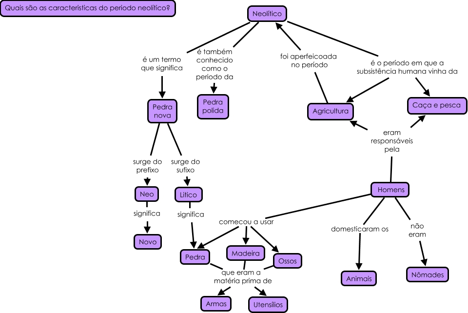
This Concept Map, created with IHMC CmapTools, has information related to: Período neolítico, Pedra que eram a matéria prima de Utensílios, Neolítico é o período em que a subsistência humana vinha da Agricultura, Neo significa Novo, Homens não eram Nômades, Ossos que eram a matéria prima de Utensílios, Neolítico é o período em que a subsistência humana vinha da Caça e pesca, Neolítico é um termo que significa Pedra nova, Madeira que eram a matéria prima de Utensílios, Pedra nova surge do sufixo Litico, Homens domesticaram os Animais, Homens comecou a usar Ossos, Homens eram responsáveis pela Caça e pesca, Litico significa Pedra, Pedra nova surge do prefixo Neo, Homens comecou a usar Pedra, Ossos que eram a matéria prima de Armas, Agricultura foi aperfeicoada no período Neolítico, Pedra que eram a matéria prima de Armas, Homens eram responsáveis pela Agricultura, Homens comecou a usar Madeira