WARNING:
JavaScript is turned OFF. None of the links on this concept map will
work until it is reactivated.
If you need help turning JavaScript On, click here.
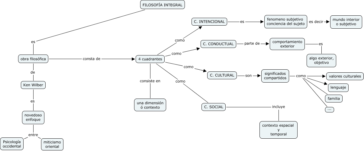
Este Cmap, tiene información relacionada con: filosofía integral, 4 cuadrantes como C. INTENCIONAL, C. INTENCIONAL es fenomeno subjetivo conciencia del sujeto, C. CULTURAL son significados compartidos, obra filosófica consta de 4 cuadrantes, significados compartidos como familia, comportamiento exterior es algo exterior, objetivo, significados compartidos como lenguaje, novedoso enfoque entre Psicología occidental, significados compartidos como ..., significados compartidos como valores culturales, fenomeno subjetivo conciencia del sujeto es decir mundo interior o subjetivo, Ken Wilber es novedoso enfoque, 4 cuadrantes como C. SOCIAL, C. SOCIAL incluye contexto espacial y temporal, obra filosófica de Ken Wilber, 4 cuadrantes como C. CULTURAL, 4 cuadrantes consiste en una dimensión ó contexto, 4 cuadrantes como C. CONDUCTUAL, C. CONDUCTUAL parte de comportamiento exterior, FILOSOFÍA INTEGRAL es obra filosófica