WARNING:
JavaScript is turned OFF. None of the links on this concept map will
work until it is reactivated.
If you need help turning JavaScript On, click here.
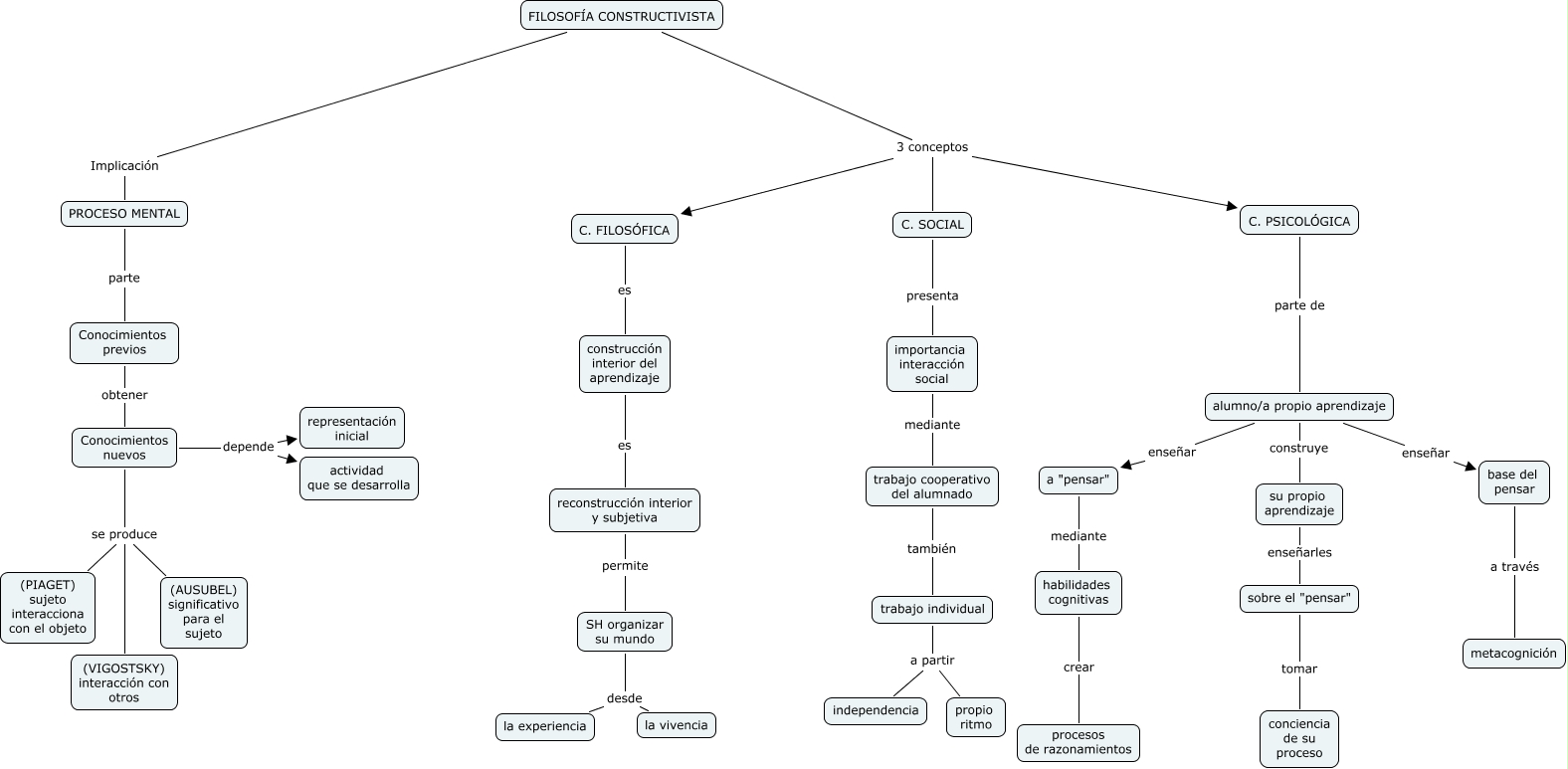
Este Cmap, tiene información relacionada con: MAPA FILOSOFÍA CONSTRUCTIVISTA, Conocimientos nuevos se produce (AUSUBEL) significativo para el sujeto, C. SOCIAL presenta importancia interacción social, alumno/a propio aprendizaje construye su propio aprendizaje, alumno/a propio aprendizaje enseñar a "pensar", Conocimientos nuevos depende representación inicial, sobre el "pensar" tomar conciencia de su proceso, construcción interior del aprendizaje es reconstrucción interior y subjetiva, Conocimientos previos obtener Conocimientos nuevos, importancia interacción social mediante trabajo cooperativo del alumnado, habilidades cognitivas crear procesos de razonamientos, C. PSICOLÓGICA parte de alumno/a propio aprendizaje, trabajo cooperativo del alumnado también trabajo individual, Conocimientos nuevos depende actividad que se desarrolla, C. FILOSÓFICA es construcción interior del aprendizaje, SH organizar su mundo desde la experiencia, a "pensar" mediante habilidades cognitivas, PROCESO MENTAL parte Conocimientos previos, FILOSOFÍA CONSTRUCTIVISTA 3 conceptos C. PSICOLÓGICA, reconstrucción interior y subjetiva permite SH organizar su mundo, trabajo individual a partir independencia