WARNING:
JavaScript is turned OFF. None of the links on this concept map will
work until it is reactivated.
If you need help turning JavaScript On, click here.
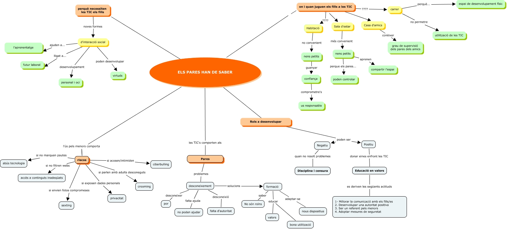
Este Cmap, tiene información relacionada con: mapaconceptualThisIsCoaching, d'interacció social ajuden a... l'aprenentatge, on i quan juguen els fills a les TIC ???? Casa d'amics, Sala d'estar més convenient nens petits, carrer no permetre utilització de les TIC, d'interacció social poden desenvolupar virtuds, riscos si exposen dades personals privacitat, Rols a desenvolupar poden ser Positiu, on i quan juguen els fills a les TIC ???? Habitació, riscos si no filtren webs accès a continguts inadeqüats, desconeixement desconeixió falta d'autoritat, perquè necessiten les TIC els fills noves formes d'interacció social, riscos si envien fotos compromeses sexting, formació adaptar-se nous dispositius, d'interacció social desenvolupament personal i oci, on i quan juguen els fills a les TIC ???? Sala d'estar, Pares problemes desconeixement, d'interacció social lligat a... futur laboral, ELS PARES HAN DE SABER, Positiu donar eines enfront les TIC Educació en valors, riscos si acosen/intimiden ciberbulling