WARNING:
JavaScript is turned OFF. None of the links on this concept map will
work until it is reactivated.
If you need help turning JavaScript On, click here.
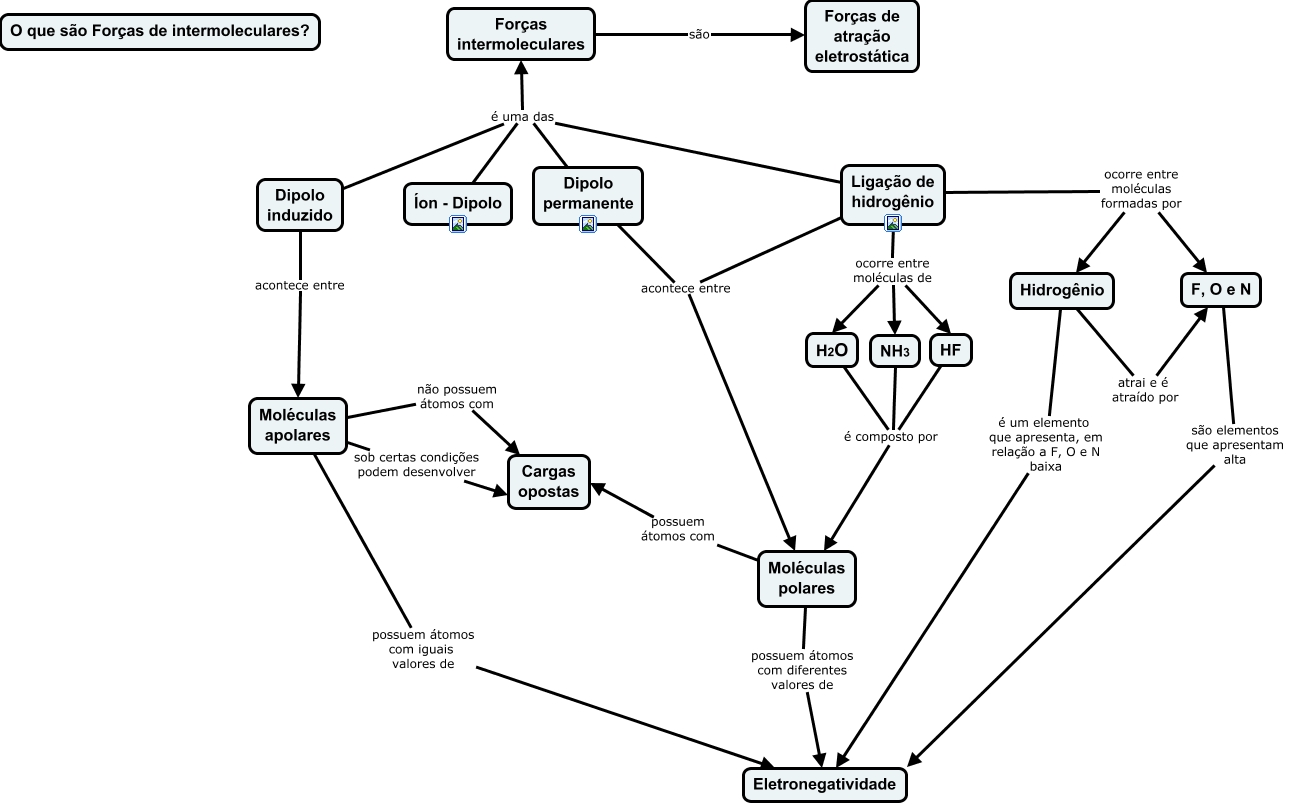
Esse mapa conceitual, produzido no IHMC CmapTools, tem a informação relacionada a: Forças Intermoleculares (GRUPO), Moléculas apolares não possuem átomos com Cargas opostas, Moléculas polares possuem átomos com Cargas opostas, Dipolo induzido é uma das Forças intermoleculares, Dipolo permanente é uma das Forças intermoleculares, Ligação de hidrogênio acontece entre Moléculas polares, Dipolo permanente acontece entre Moléculas polares, Ligação de hidrogênio ocorre entre moléculas de NH3, Íon - Dipolo é uma das Forças intermoleculares, Hidrogênio é um elemento que apresenta, em relação a F, O e N baixa Eletronegatividade, Moléculas polares possuem átomos com diferentes valores de Eletronegatividade, Moléculas apolares sob certas condições podem desenvolver Cargas opostas, Forças intermoleculares são Forças de atração eletrostática, Ligação de hidrogênio é uma das Forças intermoleculares, Dipolo induzido acontece entre Moléculas apolares, Moléculas apolares possuem átomos com iguais valores de Eletronegatividade, Ligação de hidrogênio ocorre entre moléculas formadas por Hidrogênio, Ligação de hidrogênio ocorre entre moléculas formadas por F, O e N, Hidrogênio atrai e é atraído por F, O e N, Ligação de hidrogênio ocorre entre moléculas de H2O, Ligação de hidrogênio ocorre entre moléculas de HF