WARNING:
JavaScript is turned OFF. None of the links on this concept map will
work until it is reactivated.
If you need help turning JavaScript On, click here.
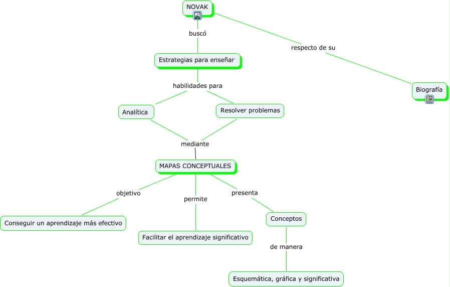
Este Cmap, tiene información relacionada con: MAPA NOVAK, Estrategias para enseñar habilidades para Resolver problemas, Estrategias para enseñar habilidades para Analítica, MAPAS CONCEPTUALES permite Facilitar el aprendizaje significativo, MAPAS CONCEPTUALES presenta Conceptos, NOVAK buscó Estrategias para enseñar, Analítica mediante MAPAS CONCEPTUALES, MAPAS CONCEPTUALES objetivo Conseguir un aprendizaje más efectivo, NOVAK respecto de su Biografía, Conceptos de manera Esquemática, gráfica y significativa, Resolver problemas mediante MAPAS CONCEPTUALES