WARNING:
JavaScript is turned OFF. None of the links on this concept map will
work until it is reactivated.
If you need help turning JavaScript On, click here.
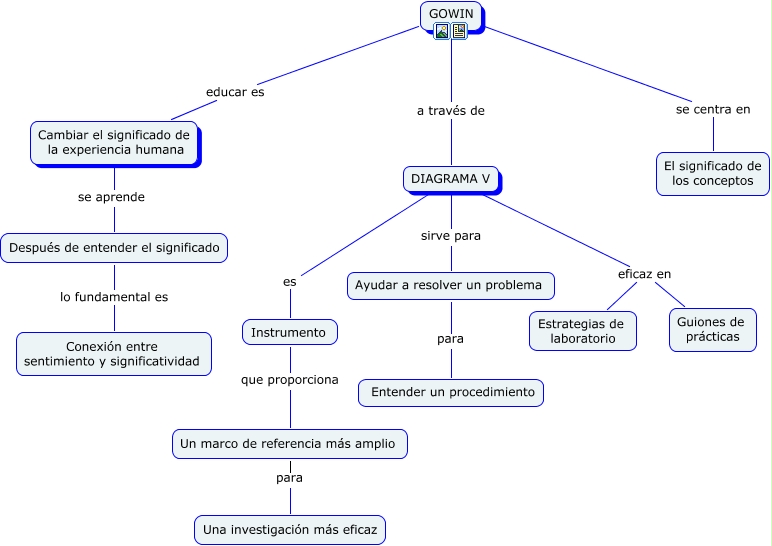
Este Cmap, tiene información relacionada con: MAPA GOWIN, DIAGRAMA V eficaz en Estrategias de laboratorio, Después de entender el significado lo fundamental es Conexión entre sentimiento y significatividad, Cambiar el significado de la experiencia humana se aprende Después de entender el significado, Ayudar a resolver un problema para Entender un procedimiento, Instrumento que proporciona Un marco de referencia más amplio, DIAGRAMA V es Instrumento, GOWIN a través de DIAGRAMA V, DIAGRAMA V sirve para Ayudar a resolver un problema, GOWIN se centra en El significado de los conceptos, DIAGRAMA V eficaz en Guiones de prácticas, Un marco de referencia más amplio para Una investigación más eficaz, GOWIN educar es Cambiar el significado de la experiencia humana