WARNING:
JavaScript is turned OFF. None of the links on this concept map will
work until it is reactivated.
If you need help turning JavaScript On, click here.
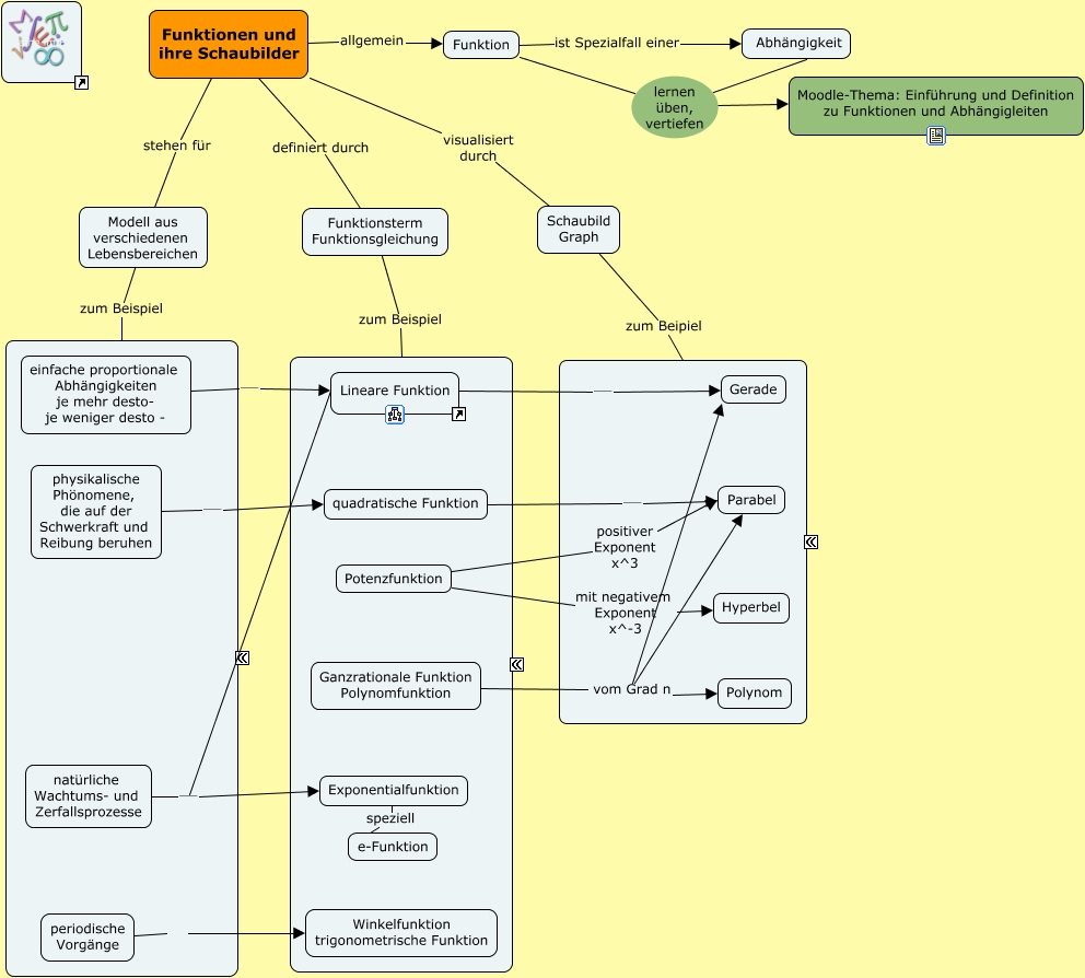
Dieses mit IHMC CmapTools erstellte CMap hat Informationen bezüglich: Funktionen, Potenzfunktion mit negativem Exponent x^-3 Hyperbel, Abhängigkeit lernen üben, vertiefen Moodle-Thema: Einführung und Definition zu Funktionen und Abhängigleiten, Funktionen und ihre Schaubilder allgemein Funktion, Ganzrationale Funktion Polynomfunktion vom Grad n Polynom, physikalische Phönomene, die auf der Schwerkraft und Reibung beruhen --- quadratische Funktion, Funktionsterm Funktionsgleichung zum Beispiel ????, Lineare Funktion --- Gerade, Funktionen und ihre Schaubilder visualisiert durch Schaubild Graph, Modell aus verschiedenen Lebensbereichen zum Beispiel ????, Funktionen und ihre Schaubilder stehen für Modell aus verschiedenen Lebensbereichen, Funktion lernen üben, vertiefen Moodle-Thema: Einführung und Definition zu Funktionen und Abhängigleiten, Exponentialfunktion speziell e-Funktion, Potenzfunktion positiver Exponent x^3 Parabel, periodische Vorgänge --- Winkelfunktion trigonometrische Funktion, Lineare Funktion --- Exponentialfunktion, Funktionen und ihre Schaubilder definiert durch Funktionsterm Funktionsgleichung, quadratische Funktion --- Parabel, Ganzrationale Funktion Polynomfunktion vom Grad n Gerade, Ganzrationale Funktion Polynomfunktion vom Grad n Parabel, Funktion ist Spezialfall einer Abhängigkeit