WARNING:
JavaScript is turned OFF. None of the links on this concept map will
work until it is reactivated.
If you need help turning JavaScript On, click here.
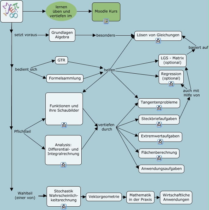
Dieses mit IHMC CmapTools erstellte CMap hat Informationen bezüglich: Mathe-BK, Formelsammlung helfen Lösen von Gleichungen, Formelsammlung helfen Funktionen und ihre Schaubilder, Formelsammlung helfen Tangentenprobleme, Mathe im BK lernen üben und vertiefen im Moodle Kurs, GTR helfen Lösen von Gleichungen, Funktionen und ihre Schaubilder vertiefen durch Anwendungsaufgaben, Steckbriefaufgaben auch mit Hilfe von Regression (optional), Mathe im BK Wahlteil (einer von) Wirtschaftliche Anwendungen, Formelsammlung helfen LGS - Matrix (optional), Steckbriefaufgaben auch mit Hilfe von LGS - Matrix (optional), Mathe im BK Wahlteil (einer von) Mathematik in der Praxis, Analysis: Differential- und Integralrechnung vertiefen durch Flächenberechnung, Funktionen und ihre Schaubilder vertiefen durch Tangentenprobleme, Mathe im BK Wahlteil (einer von) Stochastik Wahrscheinlich- keitsrechnung, Formelsammlung helfen Regression (optional), Analysis: Differential- und Integralrechnung vertiefen durch Tangentenprobleme, GTR helfen LGS - Matrix (optional), Funktionen und ihre Schaubilder vertiefen durch Steckbriefaufgaben, LGS - Matrix (optional) basiert auf Lösen von Gleichungen, GTR helfen Tangentenprobleme