WARNING:
JavaScript is turned OFF. None of the links on this concept map will
work until it is reactivated.
If you need help turning JavaScript On, click here.
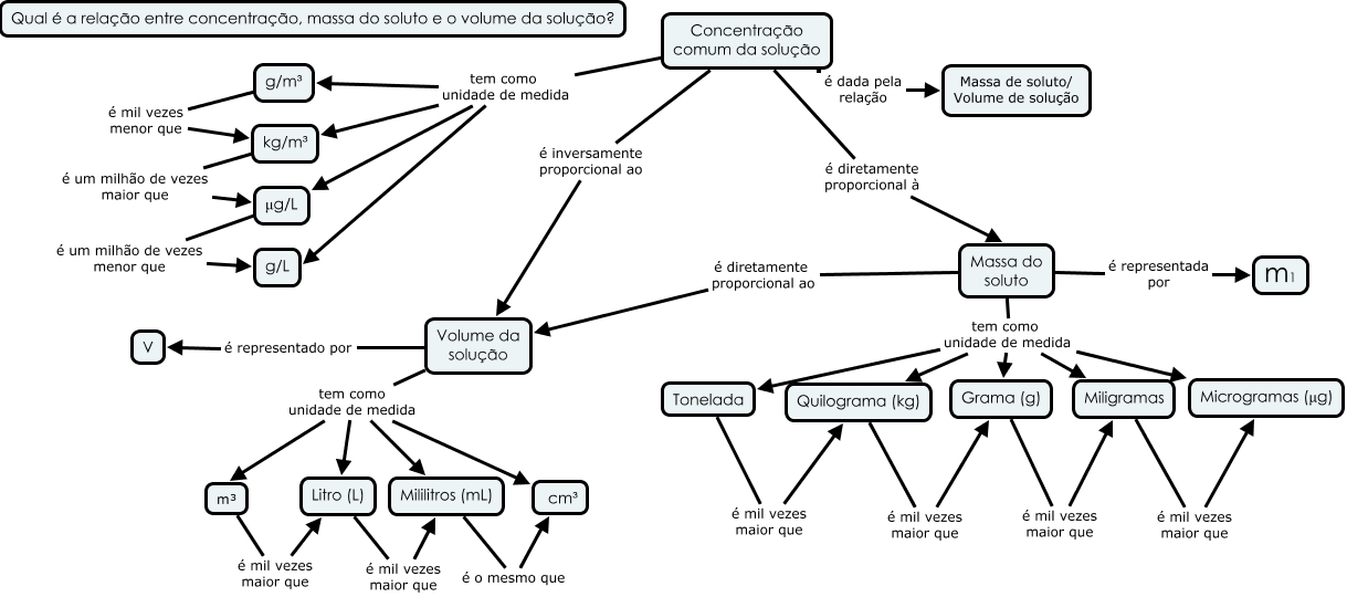
Esse mapa conceitual, produzido no IHMC CmapTools, tem a informação relacionada a: Concentração comum 2C, Massa do soluto tem como unidade de medida Miligramas, Concentração comum da solução é dada pela relação Massa de soluto/ Volume de solução, Concentração comum da solução é inversamente proporcional ao Volume da solução, Concentração comum da solução é diretamente proporcional à Massa do soluto, Massa do soluto é representada por m1, μg/L é um milhão de vezes menor que g/L, Massa do soluto tem como unidade de medida Tonelada, Concentração comum da solução tem como unidade de medida g/m³, Massa do soluto tem como unidade de medida Microgramas (μg), Volume da solução é representado por V, Volume da solução tem como unidade de medida Litro (L), Grama (g) é mil vezes maior que Miligramas, Litro (L) é mil vezes maior que Mililitros (mL), Volume da solução tem como unidade de medida m³, Volume da solução tem como unidade de medida cm³, kg/m³ é um milhão de vezes maior que μg/L, Mililitros (mL) é o mesmo que cm³, m³ é mil vezes maior que Litro (L), Quilograma (kg) é mil vezes maior que Grama (g), Concentração comum da solução tem como unidade de medida g/L